互联网从业者专属
内容多为技术、产品、设计、运营等不同话题内容;
目标人群为程序员、设计师、产品经理、运营管理等不同职能。
投稿/合作: @inside1024_bot


内容来源网络
电商数据分析的底层逻辑 电商数据分析的底层逻辑,其实就像“给店铺做体检”一样。它通过观察数据→发现问题→对症下药→验证效果的循环,用数据当放大镜,找到问题关键点;做好店铺基础内容,逐步放大体量,用小成本的测试优化是中小卖家的最佳选择。

@https1024
😄 😝🤪😛😝 🤪 😎🤓🥸🥳🤩

😗😞😫G7新春盛典隆重开启,多重豪礼回馈,诚邀全体用户共享新春红利

⚡️ 独乐乐不如众乐乐,去年99万U红包被疯抢一空,今年全面升级,红包总额飙升至☺️🥲😁😃😃😃😃😀人人可参与,福利更直接,惊喜更实在!

⚡️连续十六天狂欢惊喜不断
⚡️金额再升级,新春红包雨总额高达 ☺️🥲😁😃😃😃😃😀

😖活动时间:除夕夜至元宵节,全天24小时随时开抢!

😃狂欢力度: 每日 😁😃😃😃😃😀准时发送。

😃 新春就来G7抢现金红包,迎开门红,让新一年势不可挡。

😐 立即关注 G7 官方频道:G7COM888
第一时间掌握新春狂欢红包雨最新动态

😐 官方信息入口:
😄😎😇😄😄G7COM888
😄😗🥳🙃🙂‍↔️@G7COMBOT
😄😎😇😇🙂@G7COMKF
😄😎😇😇🤨 G73333.TOP


😊😄🙁😖百亿资金实力保障|打造高端体验平台|为赢家而生
opus-4.6 已经被 5.3-codex 在代码能力上完成超越了,而且超越的非常明显,以至于我直接让 codex 写好代码案例再给 opus 参照,才能让 opus 继续下去。
codex 给我一种竞赛出身大厂程序员的感觉,相比之下,claude code 更像是一个创业早期的多面手 cto。
不要对互联网上的任何人任何事过度理想化

@https1024
🏆 Y3国际 😀😀😀😀😀😀😀😀😀😀😀😀
🔤3️⃣🔤🔤🔤🔤 #Y3 国际 耗资百亿打造全网最权威综合😃
😘 全网广告费每月投入高达500万😃+,#Y3国际 无处不在

➡️ 2025年12月份,大玩家 赌神附体,狂揽一个亿,可自行验证

😘 #电子真人0审核包出款#反水无上限
😘 #巨额无忧,每日提款不限额度不限次数
😘😛☺️ 😙😏 存取款秒到账、方便快捷
😘#不限ip#免实名,无需绑手机号信息安全有保障

😘Y3 国际 全站封神榜:
➡️8月13号 神秘玩家仅用300u爆奖140万u,成功提款1088888u
➡️8月16号 反水1700u仅用80u爆奖54万u,成功提款60万u
➡️10月10号 大哥在PG麻将胡了爆奖260万u,成功提款210万u
➡️12月6号 神秘盘总PA真人豪赢400万u,成功提款370万u

😘😘 😘😘 😘😘 😘😘 😘😘 😘😘 😘😘
😘#反水无上限 日提无上限 日出千万🔤
😘每日存款彩金每日送,每笔存款加赠 1️⃣🔤

❤️ 官网注册链接: y3867.com

💖 Y3国际专属客服:@Y3VIP8888
➡️ 双向用户点击: @Y3VIP777_bot
😘更多优惠活动关注福利频道: @Y3VIP678
😂😂😂😂😂😂😂😂 ⚡️⚡️⚡️⚡️⚡️⚡️⚡️⚡️⚡️⚡️
#182体育 豪礼大放送、#高端嫩模、劳力士手表、奔驰E300等大礼等你来豪夺 首存日存彩金送不停

❤️❤️ ❤️❤️ ❤️❤️ ❤️❤️ ❤️❤️ ❤️❤️ ❤️❤️

🏆182体育 封神榜🏆
➡️ 12月14号神秘盘总pp电子极速糖果直接炸150万成功提款142万
➡️ 12月26日实力大哥PA真人豪赢170万成功提款163万
➡️ 1月7号神秘大哥PG麻将胡了直接爆120万成功提款117万

😀😀平台公平、公正、公开,信誉第一、服务第一
😀😀免实名 不限ip 无需绑定手机号码和银行卡
😀😀u存u提 每日提款无上限 资金保障、大额无忧
😀😀平台支持❤️❤️ ❤️❤️ ❤️❤️ ❤️❤️ 以及多种电子钱包存取款 大额出款无忧 (您的最佳选择,欢迎体验)

🎖每日存款彩金每日送,每笔存款加赠
🔤1️⃣
🎖182 体育 #电子 #真人 #0审核包出款 日出亿U

😂😂😂😂🔤 1820036.com

🍎专属VIP客服: @vipkf_182ty8
➡️ 双向用户点击: @vipkf_182ty2_bot
🍉 吃瓜搞笑:@chiguagaoxiaoxinwen
😘更多优惠活动关注福利频道: @vip182ty888
😒😒☺️😘😕😚😄😄😚😚🥲😌😌😆😋
Media is too big
VIEW IN TELEGRAM
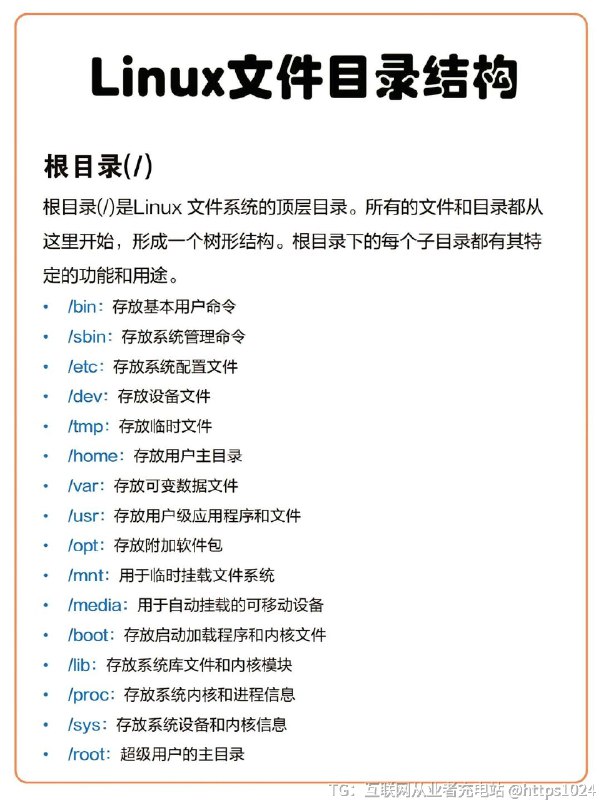
【Linux目录结构大揭秘,新手必看
宝子们💕,今天来给大家分享一下Linux目录结构,这对于新手来说真的超重要,搞懂了这些,操作Linux系统就轻松多了!
Linux的目录结构就像一个大树🌲,根目录/是树根,其他目录都是从这里延伸出来的。每个目录都有自己的作用,比如/bin是存放系统命令的地方,/etc是存放配置文件的地方,/home是用户自己的家目录,/usr是存放用户程序的地方,/var是存放日志文件的地方。
这些目录就像是系统的小管家,帮我们把文件和程序都安排得明明白白。搞懂了这些,就能在Linux的世界里畅行无阻啦。
家人们,赶紧收藏起来,有空多看看,多熟悉熟悉,相信你很快就能成为Linux小能手💪
        

@https1024
😂😂😂😂😂😂😂😂球速 体育 相信品牌的力量,老品牌,值得信赖
😘 #球速体育 #豪礼大放送高端嫩模、劳力士手表、奔驰E300等大礼等你来豪夺、首存日存彩金送不停

❤️❤️ ❤️❤️ ❤️❤️ ❤️❤️ ❤️❤️ ❤️❤️ ❤️❤️

球速体育 大会员再创新高:
➡️点击:泰国大老板百家乐存50万出512万 查看记录
➡️点击:柬埔寨大盘总喜提42万u查看记录
➡️点击单笔提款530万全网独一档查看记录

1️⃣ u存u提每日提款无上限,随便提、全球不限ip、免实名、无需绑定手机号码和银行卡
2️⃣ 平台😁😀 😙😏 😚🙁 😛☺️ 😉😋以及多种电子钱包存取款。大额出款无忧 (您的最佳选择,欢迎体验)
3️⃣ 每日存款彩金每日送,每笔存款加赠
1️⃣🔤

❤️ 官网注册网址: qs1736.cc

➡️点击:福利频道:@qsty8999
➡️点击:体育赛事推单:@QSTY988
💖vip客服专属热线,添加客服领取活动福利
🌐官网客服: @QSTY567
➡️点击:双向用户点击:@qsty168168_bot
❤️❤️❤️❤️❤️❤️❤️❤️❤️❤️❤️🔥❤️❤️
Media is too big
VIEW IN TELEGRAM
Back to Top