【Linux目录结构大揭秘,新手必看
宝子们💕,今天来给大家分享一下Linux目录结构,这对于新手来说真的超重要,搞懂了这些,操作Linux系统就轻松多了!
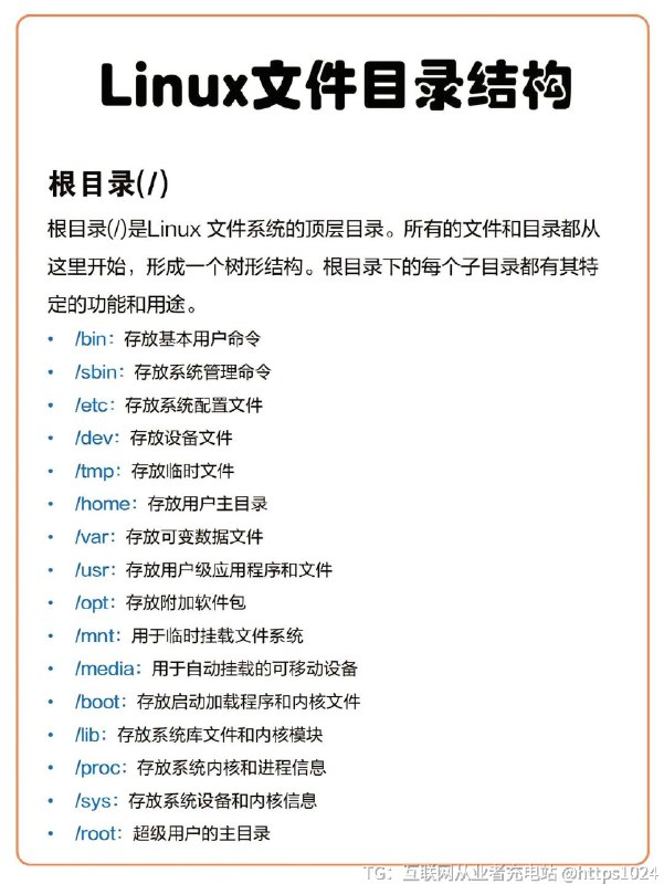
Linux的目录结构就像一个大树🌲,根目录/是树根,其他目录都是从这里延伸出来的。每个目录都有自己的作用,比如/bin是存放系统命令的地方,/etc是存放配置文件的地方,/home是用户自己的家目录,/usr是存放用户程序的地方,/var是存放日志文件的地方。
这些目录就像是系统的小管家,帮我们把文件和程序都安排得明明白白。搞懂了这些,就能在Linux的世界里畅行无阻啦。
家人们,赶紧收藏起来,有空多看看,多熟悉熟悉,相信你很快就能成为Linux小能手💪
        

@https1024
 
 
Back to Top