互联网从业者专属
内容多为技术、产品、设计、运营等不同话题内容;
目标人群为程序员、设计师、产品经理、运营管理等不同职能。
投稿/合作: @inside1024_bot


内容来源网络
感谢现在 AI 发展,让我在不同的领域有不同的 AI 工具进行使用
截止 2025 年 3 月 我来推荐几个免费的 AI 工具给大家
1.PPT 制作:阿里通义千问
2. PDF 书籍阅读: 字节 豆包
3. AI 搜索:秘塔 AI 搜索

@https1024
前段时间闹得满城风雨的AI红包大战,终于被喊停了。

2月13日,市场监管总局约谈阿里巴巴、抖音、百度、腾讯、京东、美团、淘宝闪购等平台企业。
提醒相关平台企业要杜绝各种形式的“内卷式”竞争,共同维护公平竞争市场环境,促进平台经济创新和健康发展。

根据相关人员消息,本次约谈的主题为:大模型红包补贴

参会企业一共有八家,阿里巴巴、抖音、百度、腾讯、京东、美团、淘宝闪购、DeepSeek。

由于DeepSeek确实没有参与前几天的红包大战,所以除DS外其他家均被点名。

会后相关方面还单独留下某代表进行沟通。

这也算是表态了,别整这些有的没的,先把模型做好点~
锐评两句Elys吧
体验下来好的点:
1.前5min惊艳,信息收集的部分丝滑
2.有些小功能比如表情包、吐槽、内心os、认可ai有点意思
3.secondme起个大早赶个晚集,两个一碰消消乐

不好的点:
除了产品狗和创投一拥而上体验完可能不会有什么留存
Ai回复的信息同质化严重看多了会腻

你们有什么感想?欢迎留言
⚡️⚡️⚡️⚡️⚡️⚡️⚡️⚡️⚡️⚡️

🤓🤓🤓🤓 🤓🤓🤓🤓

😳🔪🥰🥰😭🫠🔪🥰😍😊🥵🥵😍😴😴😘😩😘
东南亚首创 人民币USDT双系统娱乐全网零曝光零差评!

优惠返利领不停首充满50就有福利
😄
😉首存500 U赠送80U
😉累计存款送彩金转运金
😉累计打码VIP升级送彩金
😉代理永久55流水+负盈利独特模式安全有保障
😉每日盈利亏损大赠送
😉 USDT RMB存取款入款通道全网最完善秒上下分
😉无需实名,无需绑卡,不限IP App每日趣抢红包
😉 实时返水无上限
😉充值笔笔送3%无上限

⚡️易记网址: 3333a.vip

⚡️代理咨询: @ytgj6666

⚡️官方频道:@yy5999

⚡️⚡️⚡️⚡️⚡️⚡️⚡️⚡️⚡️⚡️⚡️
⚡️⚡️⚡️🤓🤓🤓🤓🤓🤓🤓🤓
商业化的本质是挖掘用户愿意付费的临界点
电脑上装上 codex,用happy 扫码托管后,全程使用手机在电脑上安装了 openclaw,10 分钟,比上次用 cursor 还快 [旺柴]
【汇报技巧怎么让领导知道你干了很多活】
I人职场汇报实录:​​
💔 熬夜肝到凌晨三点做的方案,一开口就结巴到声音发抖…
💔 明明做了100分,被领导问‘你的贡献是什么’却当场大脑空白…
💔 同事抢着汇报时只会低头抠手,散会后疯狂懊恼‘我明明想得更周全’…
​谁懂这种委屈啊?!​​
👉你是不是也这样?
▫️准备三天三夜的PPT,一上台就变成「机器人念稿」
▫️被领导突然提问时,明明有思路却慌到逻辑全崩
▫️看着E人同事侃侃而谈,自己却像被按了静音键
​这里告诉我:​​
🔥你经历过最窒息的汇报翻车现场是什么?
🔥明明很努力却因不会汇报被误解,该怎么反击?
🔥I人到底要怎么把‘幕后实力’变成‘台前高光’?
(打工人互相拯救计划,现在启动!💪)”
                

@https1024
刨除掉 VC 和 PM 蝗虫,如果 ELYS 的新增三日留存能有 10%,那么:
贾跃亭明日回国
孙宇晨收购腾讯
王思聪直播吃翔
马蓉给宝强道歉
😄 😝🤪😛😝 🤪 😎🤓🥸🥳🤩

😗😞😫G7新春盛典隆重开启,多重豪礼回馈,诚邀全体用户共享新春红利

⚡️ 独乐乐不如众乐乐,去年99万U红包被疯抢一空,今年全面升级,红包总额飙升至☺️🥲😁😃😃😃😃😀人人可参与,福利更直接,惊喜更实在!

⚡️连续十六天狂欢惊喜不断
⚡️金额再升级,新春红包雨总额高达 ☺️🥲😁😃😃😃😃😀

😖活动时间:除夕夜至元宵节,全天24小时随时开抢!

😃狂欢力度: 每日 😁😃😃😃😃😀准时发送。

😃 新春就来G7抢现金红包,迎开门红,让新一年势不可挡。

😐 立即关注 G7 官方频道:G7COM888
第一时间掌握新春狂欢红包雨最新动态

😐 官方信息入口:
😄😎😇😄😄G7COM888
😄😗🥳🙃🙂‍↔️@G7COMBOT
😄😎😇😇🙂@G7COMKF
😄😎😇😇🤨 G73333.TOP


😊😄🙁😖百亿资金实力保障|打造高端体验平台|为赢家而生
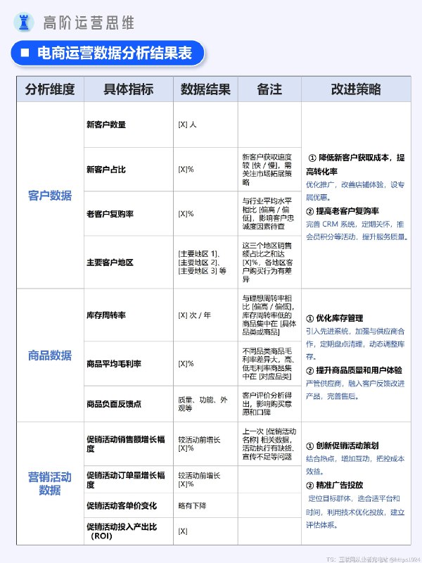
运营干货|电商运营分析指南 通过五个维度和具体的指标数据拆解表去做电商或者店铺运营分析,能更加直观清晰的抓住要点,优化策略。用数据思维和商业思维运作,实现效益最大化。具体包含以下五个要点:
1️⃣流量把控
- 关注访问量(PV)与独立访客数(UV),了解店铺的整体曝光和实际进店人数。
- 剖析流量来源渠道,明确各渠道贡献占比,针对效果不佳的渠道优化推广方式,拓展高效新渠道。
2️⃣销售洞察
- 以销售额、订单量和客单价为核心,分析销售业绩与活跃度,判断定价和商品组合是否合理。
- 通过商品销售排行榜,掌握畅销与滞销商品情况,及时调整商品策略。
3️⃣客户深耕
- 衡量新客户获取数量与占比,评估市场拓展成效,同时注重老客户复购率,提升客户忠诚度。
- 研究客户地域分布、购买频率、时间间隔及品类偏好,实现精准营销与个性化服务。
4️⃣商品管理
- 依据库存周转率判断库存管理效率,及时清理积压库存,优化库存结构。
- 借助商品毛利率明确商品盈利能力,结合客户评价反馈,改进商品质量与体验。
5️⃣营销优化
- 针对促销活动,分析活动前后销售额、订单量、客单价等指标变化,评估活动的投入产出比(ROI)。
- 针对广告投放,分析各渠道曝光量、点击量、转化率,优化投放策略,提升广告效果。

@https1024
GitHub - xvirobotics/feishu-claudecode

虽然动作也很慢,但是飞书已经是国内最Agent友好的办公IM了,没有之一。 我刚给flood 的feishu-claudecode项目增加了“引导claudecode完全自己完成飞书bot创建和授权配置”的能力,有兴趣的过年在家可以玩玩看哈
🔤3️⃣🔤🔤🔤🔤 Y3国际 😀😀😀😀😀😀😀😀😀😀😀😀 耗资百亿打造全网最权威综合😃
2025年12月份,大玩家 赌神附体,狂揽一个亿,可自行验证

永久网址
❤️❤️❤️❤️y3867.com

🏆网广告费每月投入高达500万😃+,#Y3国际 无处不在

🏆平台优势:
1️⃣
#电子真人0审核包出款#反水无上限
2️⃣
#巨额无忧,每日提款不限额度不限次数
3️⃣
😛☺️ 😙😏 存取款秒到账、方便快捷
4️⃣
#不限ip#免实名,无需绑手机号信息安全有保障

🏆Y3 国际 全站封神榜
➡️
8月13号 神秘玩家仅用300u爆奖140万u,成功提款1088888u
➡️ 8月16号 反水1700u仅用80u爆奖54万u,成功提款60万u
➡️ 10月10号 大哥在PG麻将胡了爆奖260万u,成功提款210万u
➡️ 12月6号 神秘盘总PA真人豪赢400万u,成功提款370万u

😘😘 😘😘 😘😘 😘😘 😘😘 😘😘 😘😘
👑#反水无上限 日提无上限 日出千万🔤
👑#每日存款彩金每日送,每笔存款加赠 1️⃣🔤

🌐官网注册链接: y3867.com

💖 Y3国际专属客服:@Y3VIP8888
➡️ 双向用户点击: @Y3VIP777_bot
更多优惠活动关注福利频道:
@Y3VIP678
谁能阻挡豆包?只有微信和手机厂商了

春节回家,再次感受到了豆包的统治力。

尽管元宝、千问的营销攻势如火如荼,频上头条,但丝毫没有影响豆包的地位。

我都非常惊讶父母对豆包的高频使用,有啥不懂的直接就问,而且他们非常信任豆包的回答。

豆包这种拟人化的产品,相比冰冷的百度或者微信,在他们眼中,简直是神迹,太好用了。

如果不了解他们使用场景的,可以抖音搜一下“老人如何用豆包”。

这多多少少都感染了我,Gemini用多了,感觉自己AI不接地气了,还是得多用用豆包。

之前看到小道消息说,豆包内部根本看不上元宝,都是把竞争对手定位成手机厂商或者微信。

如果属实的话,我觉得豆包还是相当清醒的。

豆包这样发展一下,绝对是一个超级App,能够掐断它的,也就只有微信或者手机厂商,这些类操作系统的底层了。

怪不得豆包硬件都这么激进,前一段时间强推豆包手机。

字节确实了不起,一个抖音是运气,豆包完全有机会再造一个抖音类似的东西,这太厉害了。

而且人人都用豆包的话,未来会不会存在“代理人社交”,有没有颠覆微信的可能,至少是有希望的。

说到底,技术终究要服务普通的人。最高级的科技,往往以最朴素的方式存在。
😢😭😤😠😡🤬 正式开启 🏮

🏮 金马送福 · 恭贺新春 🏮
🏮 七大新春福利上线|全员可领|直接开冲 🤩

😀 官方入口: 6G.COM

😅【开年豪礼 · 存款送三次 100%】
📣 新春最狠福利
💵 存多少 · 送多少
⛪️ 1000 存 → 2000 到账,真翻倍!

🔡【新春红包 · 鸿运开场】🔡
💥 每日 12 波红包雨
💕 单个最高 88888 USDT
🔥
拼手气 · 拼速度 · 现在就

🎉 【开年狂欢 · 人人有礼】 🎉
😩 新老用户 同享福利
充值即可领 USDT 彩金
🥹 2066 + 1066 万 USDT|新春瓜分
🔥 新年第一波,错过再等一年!

其他福利速览:
👑 回归双礼|🐟 邀请有奖|💎 直属分红|🧐 充值回馈

😀😀😀 巨额福利已就位,6G全球与您欢度新春!
🔗 立即进入| 6G.COM

👍👎👊🤞✌️🫰🤟
😀 彩票入口: 6G.COM

🥷 飞投:@AA6G 🔯 客服:@KF6G
🔯 代理:@daili6G 🔯 频道:www6gvip
Back to Top