运营干货|电商运营分析指南 通过五个维度和具体的指标数据拆解表去做电商或者店铺运营分析,能更加直观清晰的抓住要点,优化策略。用数据思维和商业思维运作,实现效益最大化。具体包含以下五个要点:
1️⃣流量把控
- 关注访问量(PV)与独立访客数(UV),了解店铺的整体曝光和实际进店人数。
- 剖析流量来源渠道,明确各渠道贡献占比,针对效果不佳的渠道优化推广方式,拓展高效新渠道。
2️⃣销售洞察
- 以销售额、订单量和客单价为核心,分析销售业绩与活跃度,判断定价和商品组合是否合理。
- 通过商品销售排行榜,掌握畅销与滞销商品情况,及时调整商品策略。
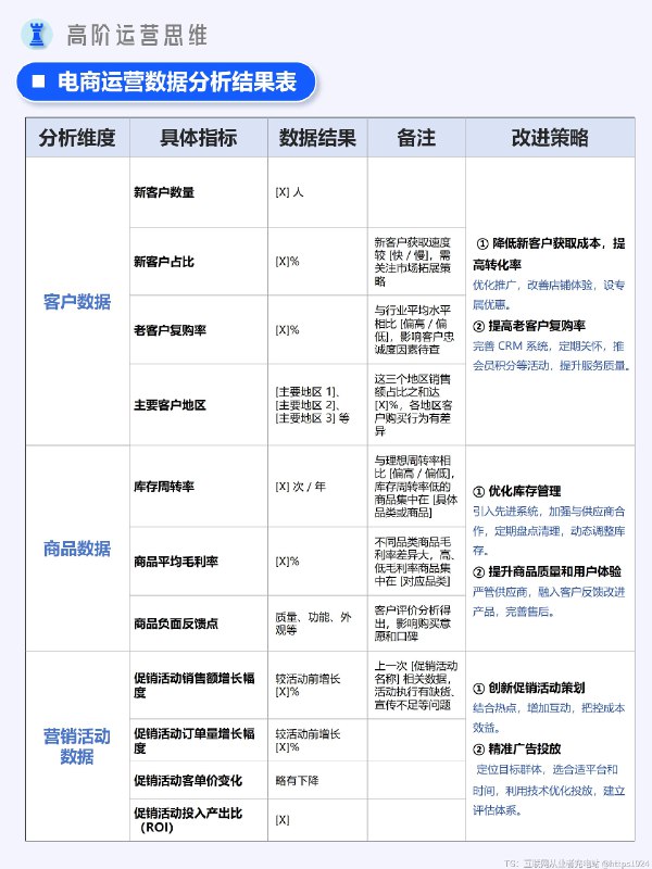
3️⃣客户深耕
- 衡量新客户获取数量与占比,评估市场拓展成效,同时注重老客户复购率,提升客户忠诚度。
- 研究客户地域分布、购买频率、时间间隔及品类偏好,实现精准营销与个性化服务。
4️⃣商品管理
- 依据库存周转率判断库存管理效率,及时清理积压库存,优化库存结构。
- 借助商品毛利率明确商品盈利能力,结合客户评价反馈,改进商品质量与体验。
5️⃣营销优化
- 针对促销活动,分析活动前后销售额、订单量、客单价等指标变化,评估活动的投入产出比(ROI)。
- 针对广告投放,分析各渠道曝光量、点击量、转化率,优化投放策略,提升广告效果。
@https1024
1️⃣流量把控
- 关注访问量(PV)与独立访客数(UV),了解店铺的整体曝光和实际进店人数。
- 剖析流量来源渠道,明确各渠道贡献占比,针对效果不佳的渠道优化推广方式,拓展高效新渠道。
2️⃣销售洞察
- 以销售额、订单量和客单价为核心,分析销售业绩与活跃度,判断定价和商品组合是否合理。
- 通过商品销售排行榜,掌握畅销与滞销商品情况,及时调整商品策略。
3️⃣客户深耕
- 衡量新客户获取数量与占比,评估市场拓展成效,同时注重老客户复购率,提升客户忠诚度。
- 研究客户地域分布、购买频率、时间间隔及品类偏好,实现精准营销与个性化服务。
4️⃣商品管理
- 依据库存周转率判断库存管理效率,及时清理积压库存,优化库存结构。
- 借助商品毛利率明确商品盈利能力,结合客户评价反馈,改进商品质量与体验。
5️⃣营销优化
- 针对促销活动,分析活动前后销售额、订单量、客单价等指标变化,评估活动的投入产出比(ROI)。
- 针对广告投放,分析各渠道曝光量、点击量、转化率,优化投放策略,提升广告效果。
@https1024