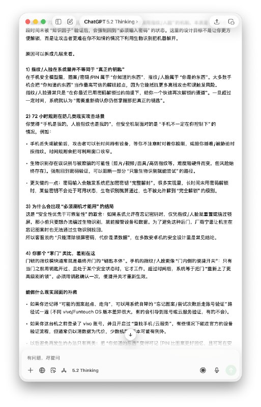
我有一台 vivo 手机,有超过5天没有使用,现在解不开了,除非刷机。

这台手机我设置了指纹、人脸和图案三种密码,系统有一个保护机制是72h 需要用图案解锁一下,解锁成功之后才能用人脸 or 指纹解锁手机。

联系客服,客服说需要刷机清除锁屏密码才能继续使用;意味着我无法查看里面的资料,因为是备用机,我没有对里面的内容进行备份,也是失误。

我不理解的地方,这个安全保护机制是意义是什么?
1,手机是我的;
2,里面的人脸、指纹也是我的;
>>>我无法用我的人脸和指纹打开我的手机。

就好比家里的门支持钥匙和指纹打开,现在我没带钥匙,就不能用指纹打开,必须要把门砸了才能重新配一把钥匙。

> 我将此内容也同步问了下 ChatGPT 🤣
 
 
Back to Top