【实体门店如何打造爆款内容?如何引流?】
通过整合线上线下多种渠道,并充分考虑目标客户群体的特点,实体店能够更精准地制定营销策略,打造爆款引流,提升店铺的知名度、客流量与销售额,实现可持续发展。
1️⃣线上渠道的全面覆盖
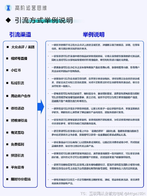
✨知名电商平台(如大众点评、美团)
- 精心打造店铺页面,全面展示实体店信息。
- 利用平台功能,如团购、优惠券等,吸引消费者下单。像美容美发店推出团购套餐,吸引周边居民购买体验。
✨社交媒体平台(小红书、D*y等)
- 小红书:以女性用户为主,打造独特人设,发布产品推荐、使用心得、店铺探店等高质量图文内容。
- Dy:制作有趣、有价值的短视频,如产品展示、店铺日常、创意视频等。服装店发布时尚穿搭短视频,展示新款服装搭配效果,借助平台算法精准触达潜在客户。
✨视频号直播
- 开展探店直播,让观众身临其境感受店铺氛围与产品特色。
- 进行知识分享直播,围绕行业知识、产品使用技巧等,为观众提供价值,增加信任与好感。如电子产品店分享产品使用技巧与维护知识。
✨私域流量池(公zh、私域群等)
- 导入客户至私域,定期推送内容,如新品信息、优惠活动、行业资讯等。母婴店在微信群分享育儿知识、新品及会员专属福利,增强客户粘性与忠诚度。
- 开展互动活动,如线上问答、抽奖等,提高客户参与度,促进客户复购与口碑传播。
2️⃣线下渠道的有效利用
✨体验活动
- 举办新产品试用活动,让客户亲身体验产品性能与优势。例如电子产品店举办新品手机试用会,客户可现场体验新功能。
- 开展特色项目体验,如健身房的免费体验课程,让潜在客户感受健身环境与课程质量,吸引其成为会员。
✨周边商户合作
- 共同策划推广活动,实现客户资源共享。如商场内餐厅与电影院合作,推出观影套餐,消费满额送电影票,观影后凭票根享餐厅折扣,互利共赢。
- 联合举办促销活动,如节假日期间,多家商户联合推出满减、赠品等活动,吸引更多消费者。
✨限时特价促销
- 在节假日、店庆等特殊节点,推出限时特价商品或服务。超市在春节推出年货限时特价促销,通过海报、传单、店内广播等宣传,吸引周边居民采购。
@https1024
通过整合线上线下多种渠道,并充分考虑目标客户群体的特点,实体店能够更精准地制定营销策略,打造爆款引流,提升店铺的知名度、客流量与销售额,实现可持续发展。
1️⃣线上渠道的全面覆盖
✨知名电商平台(如大众点评、美团)
- 精心打造店铺页面,全面展示实体店信息。
- 利用平台功能,如团购、优惠券等,吸引消费者下单。像美容美发店推出团购套餐,吸引周边居民购买体验。
✨社交媒体平台(小红书、D*y等)
- 小红书:以女性用户为主,打造独特人设,发布产品推荐、使用心得、店铺探店等高质量图文内容。
- Dy:制作有趣、有价值的短视频,如产品展示、店铺日常、创意视频等。服装店发布时尚穿搭短视频,展示新款服装搭配效果,借助平台算法精准触达潜在客户。
✨视频号直播
- 开展探店直播,让观众身临其境感受店铺氛围与产品特色。
- 进行知识分享直播,围绕行业知识、产品使用技巧等,为观众提供价值,增加信任与好感。如电子产品店分享产品使用技巧与维护知识。
✨私域流量池(公zh、私域群等)
- 导入客户至私域,定期推送内容,如新品信息、优惠活动、行业资讯等。母婴店在微信群分享育儿知识、新品及会员专属福利,增强客户粘性与忠诚度。
- 开展互动活动,如线上问答、抽奖等,提高客户参与度,促进客户复购与口碑传播。
2️⃣线下渠道的有效利用
✨体验活动
- 举办新产品试用活动,让客户亲身体验产品性能与优势。例如电子产品店举办新品手机试用会,客户可现场体验新功能。
- 开展特色项目体验,如健身房的免费体验课程,让潜在客户感受健身环境与课程质量,吸引其成为会员。
✨周边商户合作
- 共同策划推广活动,实现客户资源共享。如商场内餐厅与电影院合作,推出观影套餐,消费满额送电影票,观影后凭票根享餐厅折扣,互利共赢。
- 联合举办促销活动,如节假日期间,多家商户联合推出满减、赠品等活动,吸引更多消费者。
✨限时特价促销
- 在节假日、店庆等特殊节点,推出限时特价商品或服务。超市在春节推出年货限时特价促销,通过海报、传单、店内广播等宣传,吸引周边居民采购。
@https1024