互联网从业者专属
内容多为技术、产品、设计、运营等不同话题内容;
目标人群为程序员、设计师、产品经理、运营管理等不同职能。
投稿/合作: @inside1024_bot


内容来源网络
电商运营必备:每天的工作SOP流程 电商运营每一天的工作怎么安排才高效?
今天给大家分享一个简单的 电商运营SOP,帮助大家整理每天的工作任务,提高效率,避免遗漏重要环节。
1. 查看数据
每天最先要做的就是检查数据。特别是检查卖家的消息中心,及时处理退换货申请、客户反馈等。确认产品库存是否足够,确保没有缺货问题。
2. 统计数据
每一天都需要分析近7天、近30天的数据,包括访客、销量、加购率、转化率等。定期的统计工作能帮助你发现潜在问题和趋势,及时调整运营策略。
3. 分析市场趋势
每天使用生意参谋等工具分析市场,查看是否有热点关键词和热销产品,掌握市场动向,为后续选品和营销提供依据。
4. 竞争分析
分析竞争对手的产品定价、活动等信息,找出市场中最具竞争力的产品,明确自己在市场中的位置,制定合理的销售策略。
5. 库存管理
确保库存充足,避免缺货或过度库存。定期查看库存情况,预测未来的需求,协调仓库和采购部做好库存调配。
6. 店铺优化
不断优化店铺页面和产品展示,确保视觉效果和功能性达到最佳状态,同时要关注店铺的服务质量和用户评价,不断提升用户体验。
7. 每周复盘与调整
每周进行复盘,查看过去7天的数据和运营效果,分析成功和失败的原因,及时调整策略,为接下来的一周做准备。 #

@https1024
如何免费使用 Claude 最新模型?
核心是从Google Antigravity从偷算力出来用。需要使用两个工具来配置:Antigravity-Manager , CC Switch 。

分享一下整个流程:
1. 下载Github开源项目:Antigravity-Manager
2. Antigravity-Manager中点击授权登录,登录你的 Gemini 账号进行授权(建议使用小号,你懂的)
3. 在反向代理里面选择 Claude 模型,找到 API Key 和反向代理的地址。
4. 打开 CC Switch 软件,把反向代理的地址和 API Key 填写进去,然后点击启动。

这时候你在 Claude Code里面就可以使用这个模型了。
我发现这个模型比我之前用的中转速度还要快,而且不用担心中转模型不稳定或者有“掺假”的情况。
更牛逼的是,你居然居然可以同时绑定多个账号的流量用。太牛逼了
从今天送达外卖的速度知道,外卖大战远没有结束。

每个春节都是令人印象深刻的
运营必须要掌握的五大核心能力 1. 数据处理能力:别让数字吓到你,它是你的“侦探眼”运营的核心就是玩数据!从访客量(UV)到转化率、平均订单价,别觉得复杂,学会用Excel做日报、周报,就能从数据里挖出问题。数据处理的魅力在于培养逻辑思维和全局观,让你看到隐藏的机会。
2. 文案策划能力:好产品需要“好故事”来卖
电商不缺货,缺的是会表达的人。文案要有趣好记,还得站在客户角度。用FAB法则:功能+优势+益处。优质文案能放大产品价值,避免平庸表达拉低吸引力。简单练习:每周写3个文案,A/B测试下哪版更受欢迎~
3. 审美把控能力:不会设计,也要会“挑”好图
视觉是电商的第一关!你不需当设计师,但得会判断图的好坏。结合数据(如直通车测试),知道客户爱看啥。审美把控的精髓在于平衡感性和理性。
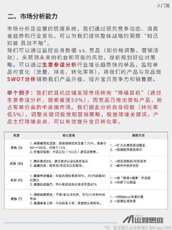
4. 市场分析能力:知己知彼,店铺才能长胜
市场每天在变,运营要像船长一样掌舵。分析竞品和趋势,提升流量、转化、订单价。“知己知彼,百战不殆”就是这个道理。工具推荐:生意参谋,每周扫一眼市场,就不会落后啦!
5. 产品升级能力:好货要跟上时代,别被淘汰
基于市场反馈,指导产品迭代。消费者需求变了,产品就得升级。好产品是动态的,不断适应变化才能不被淘汰。记住:升级不是乱改,得听市场声音,和供应链聊聊就行。## #

@https1024
Manus 很棒,云自动化确实很棒。
🦞让我第一感觉 我的电脑是"活的"
???????
???????
我该如何传递我的这种感受。。
不止是兴奋???
可能是害怕????
多邻国真厉害,坐高铁本来想着打卡十分钟把药水用完就开始看小说,结果一茬一茬地给我送药水,搞得我全程一个半小时都在学🙂‍↔️
#出海运营秘籍👉@yunying23

我发现我搭建一个长期工具的步骤基本集中在做这几件事上:

比如我要做一个可视化复盘工具,首先我不会对它定义,而是先想自己想用它解决哪些长期困扰我的问题,但可能初期有多问题,就会先搁置,不分类;

再把想做的工具再分成四类,去找市面上的成熟工具:
1. 可视化
2. 复盘
3. 非可视化
4. 纯笔记记录
把四者进行关联组合,1和2组合,得到新问题:有没有可视化的复盘工具?1-4/2-3再组合

按以上案例搜寻,就能得到一个四宫格矩阵,把找到的工具放进去,从横向和纵向分别去分析,这些工具的共同点是什么?都解决哪些问题?特别突出的产品优势在哪?

我基本是在这一步进行延展的~确定自己需求的边界在哪

到了第三步其实挖掘相对的本质(本质是挖不完的),通过工具-功能-状态-需求找到一个自我的平衡点,然后再开始把我以上得到的信息开始输入,它负责code 我负责vibe

看着实时产出,还是蛮有成就感的
电商数据分析的底层逻辑 电商数据分析的底层逻辑,其实就像“给店铺做体检”一样。它通过观察数据→发现问题→对症下药→验证效果的循环,用数据当放大镜,找到问题关键点;做好店铺基础内容,逐步放大体量,用小成本的测试优化是中小卖家的最佳选择。

@https1024
Back to Top