互联网从业者专属
内容多为技术、产品、设计、运营等不同话题内容;
目标人群为程序员、设计师、产品经理、运营管理等不同职能。
投稿/合作: @inside1024_bot


内容来源网络
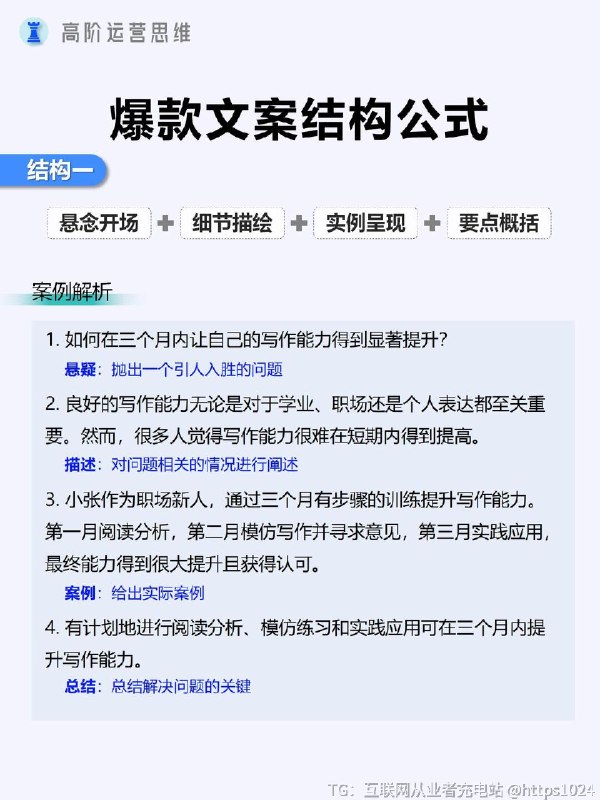
【最实用的万能文案结构公式汇总】
结构一:悬念开场 + 细节描绘 + 实例呈现 + 要点概括
- 通过抛出问开场,详细描述相关情况,给出实际案例,最后总结要点。
结构二:挑战导向 + 趣味情节线 + 价值传递
- 提出一个具有挑战性的主,通过有趣情节展现过程,最后输出有价值的内容。
结构三:核心主张 + 负面危害 + 支撑依据 + 总结归纳
- 提出核心观点,阐述不采取该观点的危害,用论据支撑观点,最后总结强化。
结构四:引发问 + 概念植入 + 概念剖析
- 提出引人深思的问,植入相关概念,详细解释概念内涵。
结构五:情境 + 冲突 + 问 + 答案
- 设置情境,引出冲突,提出问,最后给出解决方案。
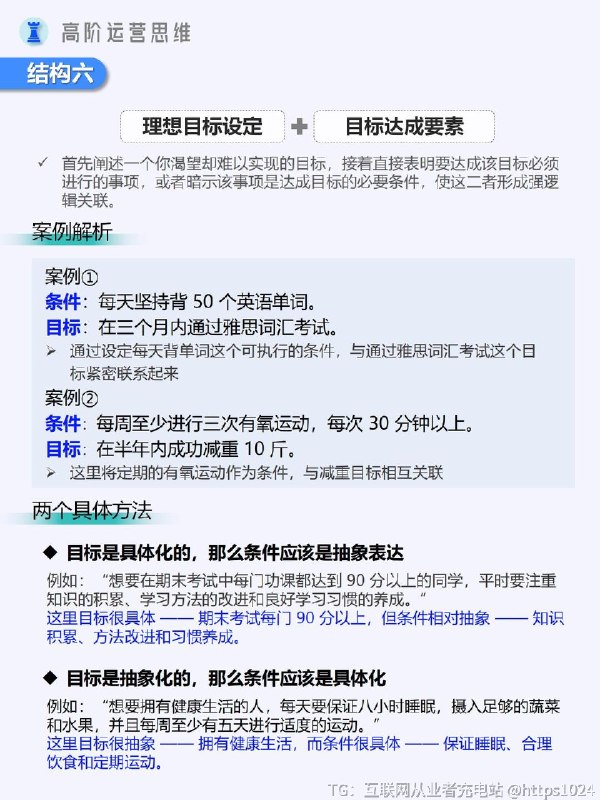
结构六:理想目标设定 + 目标达成要素
- 提出理想目标,阐述达成目标所需的条件。
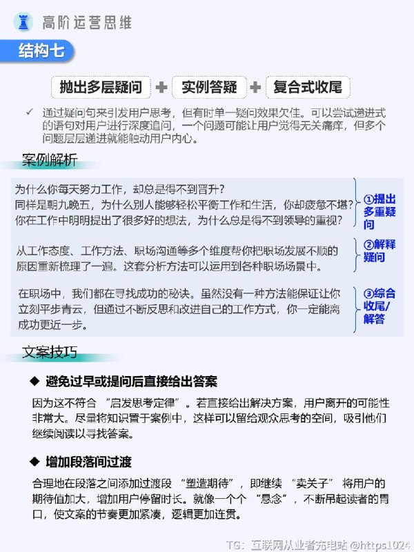
结构七:抛出多层疑问 + 实例答疑 + 复合式收尾
- 以层层深入的疑问引发思考,借助实例解答疑问,并通过复合式结尾进行总结与升华。

@https1024
1. 📢 中年人生存报告
关于职场、生活、创业、30+、失业等一些记录

2. 📢 金融·投资·Web3加密货币·美股
Web3加密市场、美股、金融投资,理财,金融知识;

3. 📢 你不知道的冷知识
有趣的、无趣的、有用的、没用的知识

4. 📢 优质信息收藏夹
优质软件/插件/网站等分享。好玩的、好用的数字产品分享。

5. 📢 每日吃瓜
每日吃瓜消息爆料。

6. 📢 副业赚钱探索指南
分享实用的赚钱策略,发现那些隐藏的赚钱宝藏。

7. 📢 草台班子世界
社会观察、奇闻视频、突发事件和生活短片。

8. 📢 沙雕日常图鉴
分享沙雕、擦边、直播闪现、尬图等。

9. 📢 AI探索指南
AIGC 领域的最新工具、开源项目以及行业大事件,AIGC人工智能、思维方式、知识拓展,能力提升等。

10. 📢 🦞OpenClaw小龙虾
分享OpenClaw🦞最新玩法、技巧、经验、观点等。
#出海运营秘籍👉@yunying23

#修心 做自媒体会有数据焦虑和讨好流量的压力吗?
说实话,4年前我会有,但我现在反而修炼的心态平和了。
因为我的内容首先为自我表达而写,真诚的做自己;其次,数据再少的内容,都会感染到真实的个体。会有用户来告诉我,他被我吸引。

以前,我会把数据不好的笔记隐藏掉,20个赞留在主页我会觉得很难看,影响广告主对我的判断。但现在我知道,哪怕一个赞,背后都是真实的被你影响的人。

我从不怀疑自己的价值,我只是没有踩中流量,但是从不代表我的内容不好,我有稳定的自我评价体系。

这些心态的修炼,也不是从一开始就有的,恰恰是因为,经历了那些焦虑的过程。

不要想着跳过中间态,拥有结果。只有先穿越风暴,真实的修炼。

你不开始,就永远没法体验这种,看自己成长的奇迹。
深度盘点解析:ClaudeCode团队一手生产级Agent构建经验复盘与设计哲学

Anthropic Claude Code 团队的 Thariq Shihipar 一直在 x 上撰写 CC 团队如何构建 Agent。最近这几篇开启了一个系列,目前已经发布的文章涵盖了 Skills 设计、Prompt Caching 优化和工具设计三个核心主题,包含大量具体的工程决策、失败的尝试和反直觉的发现。builder/founder 非常适合阅读
大家都怎么解决线下会议纪要的问题的?

感觉notion meeting note效果太差了,不区分讲话的人,transcribe糊在一起。
飞书录音豆、dingtalk、plaud等都要额外付月付订阅且有最高时长限制。
有没有人写过这类skills装给agent用的?
截止 2025 年 2 月底,每一个人都需要的 AI 工具合集
我准备下周更新主要有以下几个领域:
文本生成
图片生成
视频生成
音频生成
代码生成
智能体
数字人
PPT 生成
AI 笔记知识库

@https1024
开车时遇到有人善意让道时
发现没有任何可以感谢的手段

继而想到
汽车从产品设计到规则制定
似乎都是在以警告为主(鸣笛/闪灯/刹车)

如果能像死亡搁浅一样
给他人的善意一些正反馈
或许路怒能少很多?
在真实的产品和数据上 Vibe 需求
感受非常不一样,证伪速度更快

以及,许多 LLM 相关功能,
也需要真实的数据验证
昨天去上海办看到了两个流派
开着 Codex 的工程师们,用 AI 编程
开着 ClaudeCode 的产品们,让 AI 编程
做产品的,都应该装上 Gumroad 创始人的这几个 Skill 来评估看看

对,就是那个写《小而美:持续盈利的经营法则》的作者

🔗 https://github.com/slavingia/skills
拼多多要做自营品牌了,谁支持?谁反对?

拼多多刚刚发布了25年Q4财报。

其实财报和电话会没有什么特别的,当然也可以说,没有什么特别的,就是最好的。

我全程听完了电话会,一边忙着手头的其他事,结果电话会说了啥,听完了一点印象也没有。

挺好的,这才是我熟悉的拼多多电话会,听君一席话,如听一席话。

闷声做事,闷声发财,然后闪瞎大家的眼,多么优美的剧本。

不过还是有重磅消息出来,就是拼多多宣布组建“新拼姆”,要搭建自营品牌模式,重点面向全球市场。

猝不及防间,平地起惊雷,拼多多要做自营品牌了?

说到自营品牌,我马上想到了网易严选、京东京造、淘宝心选、小米有品、苏宁极物等等。

国内真是一片红海啊,竞争太激烈了。

单独看品牌也都很强,消费者认知也都到位,但是只有国内主站的话,我觉得拼多多完全没有必要再去蹚这趟浑水,商家这一关都难过。

所以公告中那句“重点面向全球市场”才是题眼,真正要发力做自营品牌的,应该是Temu。

那么问题来了,为什么Temu要做自营品牌呢?

在我看来,首要目的肯定还是为了海外用户的消费体验。

就Temu目前的生态现状而言,在“平台-品牌-用户”这条链路中,“品牌”这一环实在是太薄弱了。

平台上的强势品牌极度稀缺,比如苹果往往只能卖二手,而真正在海外有点名气的品牌又基本被亚马逊牢牢垄断。

在这种尴尬的处境下,海外消费者虽然图便宜来下单,但对平台和商品的信任感却很难建立起来。

更麻烦的是,这种供给端的问题在短时间内还真不好彻底优化。

海外人群太分散了,不像在中国,之前央视打个广告,品牌就家喻户晓了。

在这种情况下,直接上自营品牌,平台直接对接用户,非常合乎逻辑。

可以大幅降低用户的决策成本,增加对平台的信任和粘性。

除此之外,还有业内朋友提到了一个很关键的角度:

相比于此前推行的全托管模式,做自营品牌在海外复杂的合规层面上会更加清晰,也更容易被当地监管和市场理解,这个观点也很有道理。

希望Temu可以做出来一个,就像Member's Mark之于山姆会员店,或者Kirkland之于Costco那样的品牌。

这条路走通了,没准还有机会出口转内销,再给国内消费者带来惊喜。

总而言之,Costco的故事,天花板又高,确定性又强。

这种化繁为简的切入点,依然拼多多。
【改了一天的组织架构图,被领导夸了一天🤣
高级感拉满的组织架构图,其实一点都不难
你们也别费劲去做了,直接拿去用!

@https1024
Back to Top