互联网从业者专属
内容多为技术、产品、设计、运营等不同话题内容;
目标人群为程序员、设计师、产品经理、运营管理等不同职能。
投稿/合作: @inside1024_bot


内容来源网络
#出海运营秘籍👉@yunying23

真正的野心是:
日日练剑,不问来路不问前程。
踩在正道上,无所求的每一次付出。
【最实用的万能文案结构公式汇总】
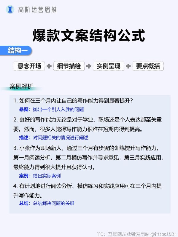
结构一:悬念开场 + 细节描绘 + 实例呈现 + 要点概括
- 通过抛出问开场,详细描述相关情况,给出实际案例,最后总结要点。
结构二:挑战导向 + 趣味情节线 + 价值传递
- 提出一个具有挑战性的主,通过有趣情节展现过程,最后输出有价值的内容。
结构三:核心主张 + 负面危害 + 支撑依据 + 总结归纳
- 提出核心观点,阐述不采取该观点的危害,用论据支撑观点,最后总结强化。
结构四:引发问 + 概念植入 + 概念剖析
- 提出引人深思的问,植入相关概念,详细解释概念内涵。
结构五:情境 + 冲突 + 问 + 答案
- 设置情境,引出冲突,提出问,最后给出解决方案。
结构六:理想目标设定 + 目标达成要素
- 提出理想目标,阐述达成目标所需的条件。
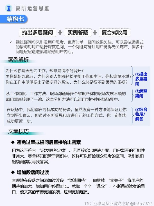
结构七:抛出多层疑问 + 实例答疑 + 复合式收尾
- 以层层深入的疑问引发思考,借助实例解答疑问,并通过复合式结尾进行总结与升华。

@https1024
1. 📢 中年人生存报告
关于职场、生活、创业、30+、失业等一些记录

2. 📢 金融·投资·Web3加密货币·美股
Web3加密市场、美股、金融投资,理财,金融知识;

3. 📢 你不知道的冷知识
有趣的、无趣的、有用的、没用的知识

4. 📢 优质信息收藏夹
优质软件/插件/网站等分享。好玩的、好用的数字产品分享。

5. 📢 每日吃瓜
每日吃瓜消息爆料。

6. 📢 副业赚钱探索指南
分享实用的赚钱策略,发现那些隐藏的赚钱宝藏。

7. 📢 草台班子世界
社会观察、奇闻视频、突发事件和生活短片。

8. 📢 沙雕日常图鉴
分享沙雕、擦边、直播闪现、尬图等。

9. 📢 AI探索指南
AIGC 领域的最新工具、开源项目以及行业大事件,AIGC人工智能、思维方式、知识拓展,能力提升等。

10. 📢 🦞OpenClaw小龙虾
分享OpenClaw🦞最新玩法、技巧、经验、观点等。
#出海运营秘籍👉@yunying23

#修心 做自媒体会有数据焦虑和讨好流量的压力吗?
说实话,4年前我会有,但我现在反而修炼的心态平和了。
因为我的内容首先为自我表达而写,真诚的做自己;其次,数据再少的内容,都会感染到真实的个体。会有用户来告诉我,他被我吸引。

以前,我会把数据不好的笔记隐藏掉,20个赞留在主页我会觉得很难看,影响广告主对我的判断。但现在我知道,哪怕一个赞,背后都是真实的被你影响的人。

我从不怀疑自己的价值,我只是没有踩中流量,但是从不代表我的内容不好,我有稳定的自我评价体系。

这些心态的修炼,也不是从一开始就有的,恰恰是因为,经历了那些焦虑的过程。

不要想着跳过中间态,拥有结果。只有先穿越风暴,真实的修炼。

你不开始,就永远没法体验这种,看自己成长的奇迹。
Back to Top