互联网从业者专属
内容多为技术、产品、设计、运营等不同话题内容;
目标人群为程序员、设计师、产品经理、运营管理等不同职能。
投稿/合作: @inside1024_bot


内容来源网络
【一篇讲透爆款标的逻辑、禁忌及六大公式】

@https1024
😂😂😂😂😂😂😂😂球速 体育 相信品牌的力量,老品牌,值得信赖
永久网址❤️❤️❤️❤️ qs1736.cc

👑 #球速体育 #豪礼大放送高端嫩模、劳力士手表、奔驰E300等大礼等你来豪夺、首存日存彩金送不停

❤️❤️ ❤️❤️ ❤️❤️ ❤️❤️ ❤️❤️ ❤️❤️ ❤️❤️
👑 球速体育 大会员再创新高:
➡️
泰国大老板百家乐存50万出512万 查看记录
➡️ 柬埔寨大盘总喜提42万u查看记录
➡️ 单笔提款530万全网独一档查看记录

🏆平台优势:
1️⃣ u存u提每日提款无上限,随便提、全球不限ip、免实名、无需绑定手机号码和银行卡
2️⃣ 平台😁😀 😙😏 😚🙁 😛☺️ 😉😋以及多种电子钱包存取款。大额出款无忧 (您的最佳选择,欢迎体验)
3️⃣ 每日存款彩金每日送,每笔存款加赠
1️⃣🔤

🌐官网注册网址: qs1736.cc

福利频道:@qsty8999
⚽️体育赛事推单:
@QSTY988
㊙️午夜剧场
@madoudp9
☎️vip客服专属热线,添加客服领取活动福利
🌐官网客服: @QSTY567
➡️双向用户点击:@qsty168168_bot
❤️❤️❤️❤️❤️❤️❤️❤️❤️❤️❤️🔥❤️❤️
Media is too big
VIEW IN TELEGRAM
今天听到最有意思的话

“大家各自回去跟AI聊聊,产出方案后我们明天再对。”
电脑版微信已支持 ClawBot,如果你看不到入口,可以试试这种方式👇

1. 访问 weclaw 项目主页,复制安装命令,在你的电脑安装 weclaw

https://github.com/fastclaw-ai/weclaw

2. 运行 weclaw login,输出微信登录二维码

3. 截图微信登录二维码,发给文件传输助手,点击查看大图,右键->识别图中二维码

4. 按照提示,升级新版本微信,重启后就有 ClawBot 了

5. 运行 weclaw start,手机微信扫描二维码,然后就可以在电脑微信 ClawBot 日常使用了

------

修改 weclaw 配置文件,你可以一次性接入多个 Agent,在微信 ClawBot 通过命令切换 Agent 对话,效率拉满。😄

PS:weclaw 是基于微信官方接口(不是逆向、不是 hack)实现的桥接服务,无封号风险,可放心接入,无需小号。
#出海运营秘籍👉@yunying23

我刷到有人吐槽在小红书开店太难了,单看内容确实觉得小红书平台是个大傻逼,这点我也不否认…这个平台用多了真的很草台班子。(事实上,我觉得平台不成熟期往往是红利期。)

但吐槽帖隐瞒的是:她并没有达到小红书的虚拟产品入驻要求。做生意是讲逻辑,不是讲情绪的。只要你还想在这里赚钱,就得按它的规则玩。

最近因为没精力运营,我好几天没发过笔记了,纯靠长尾流量,销量比之前摆烂的时候好。我严重怀疑是因为小红书开始清退不合规商家,从而流量给到了我。

平台的规则越严苛,对合规的玩家就越有利。

这次的虚拟产品新规较为傻逼的是:如果你是2026年的新商家,即使条件都符合了,也不会通过。但根据群友反馈,只要找人工客服,也会给通过。遇到问题就想办法解决问题,永远不要相信单方面的受害者叙事。
去年开发产品时很开心,但今年换部门后完全没精力维护。

尝试卖出去,过来询价的都不太合适😂,尴尬住了。

每个月现在有点收入,耐心做完所有事(比如安卓上架)估计能到月入大几千。但对我来说 ROI 比较低。🌚

只能继续拖延下去了。
昨天有人点菜,让我锐评市场监督总局把「外卖大战该结束了」挂到官网的信号,正好今天美团年报出了,合起来讲。

那篇报道是「经济日报」发的,调子起得特别高,下判断说中国CPI下行的原因就是餐饮疲软,而餐饮疲软则归咎于外卖大战,但在论据层面,只做了时间线的重叠,没有任何数据论证,等于说只有相关性,没有因果性,在我看来是非常不严谨的材料。

站在监管的角度,当然是希望市场波动越小越好,稳定大于一切,我也没兴趣为外卖大战的任何一方辩护,前几天我都说了,涨价解千愁,现在既然「上面」也是这么认为的,那更没什么好说的了,拥护支持。

美团的年报显示,2025年的经营亏损249亿人民币,再往前看,2024年的经营利润是368亿人民币,合并来算就是少赚了617亿人民币,强撸灰飞烟灭。

以Q4为例,单均亏损差不多是2块钱的样子,这就是朴实无华的商战呐。

但美团实际上是觉得这个战损比能够接受的,因为对手——我们都知道是阿里——亏得更多,美团的GTV可能只降了5个百分点左右,依然保持着60%的市场份额。

所以这就是叙事的不同了,阿里作为进攻方,财报里展示掠夺成果,强调高亏损高回报的公式,美团作为防守方,重点突出的是以更小的代价捍卫领土,比拼止血效果。

一赢各表,用脚投票,反正两边的投资者都不太高兴,但也能忍,因为距离真正山穷水尽的地步,还早着。

关于「外卖大战该结束了」的说法,美团显然是求之不得的,但就像我上面说的,我很怀疑这个报道的分量,根据不同口径浮动,阿里对于自己拿到的40%-50%市场份额,是不是就此满足,才决定了美团能不能重新过上好日子。

你的命运取决于对手的理智情况,这是很难受的。

不过美团Q4发债借了400多亿人民币,意图也很明显,不想战,但也不避战,只要敌人打不死我,先撑不住的就一定是敌人。

阿里虽不差钱,多线作战还是挺吃紧的,如果要继续Raise大模型,外卖业务这边的拉扯就有些硌脚了,要知道阿里去年增速是比拼多多高的,如果内部建立了外卖/即时零售对电商业务的协同认知,那还真不会收手。

晚上有电话会,听听兴哥,啊不,是王兴会不会说点什么大伙不知道的。
🔠🔠🔠🔠🔠🔠🔠🔠⚡️⚡️⚡️⚡️⚡️

⚡️PG集团耗资百亿美金打造全网最顶级线上娱乐城,业界龙头,行业第一,PG直营 仅此一站

⚡️⚡️⚡️⚡️⚡️⚡️⚡️⚡️⚡️⚡️⚡️
⚡️PG娱乐城大客户再创新高:
🦑天之骄子:日本神秘大佬PG电子麻将胡了爆大奖出款176万U👈点击
🦑重磅来袭:新加坡盘口老板百家乐1条天路喜提320万U👈点击
🦑空前绝后:缅甸某园区小股东9天赢走192万U👈点击

⚡️扎根东南亚,面向全世界
⚡️打造东南亚华人的专属银行
⚡️欢迎各大公司盘总挑战狗庄
⚡️⚡️⚡️⚡️⚡️⚡️⚡️⚡️⚡️⚡️⚡️⚡️

⚡️⚡️⚡️⚡️携 Solaire 千亿实体资本入场,菲律宾索莱尔 · 真实赌场视讯,政府公正监管,官方直营,看得见的千亿资产,才配得上您的注码。

⚡️⚡️⚡️⚡️@PG92kf
⚡️⚡️⚡️⚡️@PGyl555
⚡️⚡️⚡️⚡️@PGyx8_com
⚡️官方飞投: @PG92ylbot
⚡️⚡️⚡️⚡️pgyl201.cc
只有像我们这种老程序员才懂得这个视频的含金量啊
@aigc1024

OpenClaw小龙虾🦞专属频道
@openclaw1024
#出海运营秘籍👉@yunying23

真正的野心是:
日日练剑,不问来路不问前程。
踩在正道上,无所求的每一次付出。
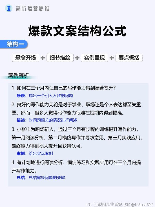
【最实用的万能文案结构公式汇总】
结构一:悬念开场 + 细节描绘 + 实例呈现 + 要点概括
- 通过抛出问开场,详细描述相关情况,给出实际案例,最后总结要点。
结构二:挑战导向 + 趣味情节线 + 价值传递
- 提出一个具有挑战性的主,通过有趣情节展现过程,最后输出有价值的内容。
结构三:核心主张 + 负面危害 + 支撑依据 + 总结归纳
- 提出核心观点,阐述不采取该观点的危害,用论据支撑观点,最后总结强化。
结构四:引发问 + 概念植入 + 概念剖析
- 提出引人深思的问,植入相关概念,详细解释概念内涵。
结构五:情境 + 冲突 + 问 + 答案
- 设置情境,引出冲突,提出问,最后给出解决方案。
结构六:理想目标设定 + 目标达成要素
- 提出理想目标,阐述达成目标所需的条件。
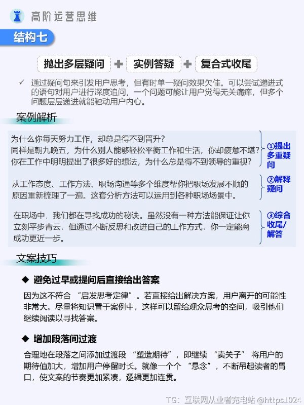
结构七:抛出多层疑问 + 实例答疑 + 复合式收尾
- 以层层深入的疑问引发思考,借助实例解答疑问,并通过复合式结尾进行总结与升华。

@https1024
Back to Top