互联网从业者专属
内容多为技术、产品、设计、运营等不同话题内容;
目标人群为程序员、设计师、产品经理、运营管理等不同职能。
投稿/合作: @inside1024_bot


内容来源网络
半年前有朋友问我可灵能不能救快手,我说他想多了。
快手有一种神奇的能力,永远能做到先发后至、阳而不举。
下沉市场、短视频、直播、出海、直播电商、商业化、上市、极速版、芯片、云服务、本地生活、短剧、AI……你们想想是不是这么个规律。
得是多么伟大的管理和团队,才能做到如此百发不中。
#出海运营秘籍👉@yunying23

刚在整理电脑里的文档课件啥的,有的已经存了挺久,现在打开发现完全没用了,果断都删了。

反而有些语料类的文档、对话录音、转文字啥的,都是能还原咨询现场的信息。以前没太觉得有啥用,现在好好保留下来了。

AI真的改变了很多,感叹一下。
学计算机是没有出路的,cursor五分钟解决了卡了一个team三个月的问😂

@https1024
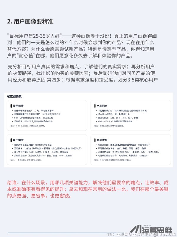
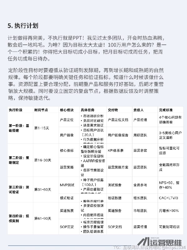
电商运营的运营计划怎么做?

@https1024
刚在@萧墨 那里看到有人想从海外运营转 AI 产品经理。

我简单说说我的看法,很多人对于没做过的事情天然会有恐惧感,不敢开始动手,但其实真的动手开始了的话,就会发现其实并不难。

在我看来,运营其实是跟产品很近的岗位了,运营需要大量的看竞品,不仅看竞品的产品本身,还看竞品的增长活动,而想要做好产品经理,也得干这些,我觉得从这个角度,运营甚至比某些产品经理更有优势,毕竟有些产品经理是真不懂运营,对,包括那个著名产品经理。

运营还天然跟用户有深入接触,可以了解用户是怎么使用产品的,他们的真实需求到底是什么,目前的产品真的能够解决他们的需求吗?等等所有这些问题,都在跟用户沟通交流过程中可以得到解答。

好的运营还需要对数据敏感且好奇,有强烈的好奇心和求知欲,想要了解同行竞品的数据。

好的运营还需要会记录,好记性不如烂笔头,把收集到的任何信息都记录下来,把自己的操盘思路记录下来,把自己的实际实践记录下来,把产品数据表现记录下来。

以上这些,好的产品经理都需要去做,但其实有些产品经理是没有做到位的,而你,作为一个运营如果做到了,那么其实已经半只脚踏进产品圈子了。

接下来你需要做的是看更多的产品,理解用户需求是什么,这个产品是怎么解决用户需求的,做得好的有哪些点,值得改进的有哪些点,每一个环节的交互是怎么样的,界面为什么这样设计,按钮为什么这么摆放,每一个细节都是深究,你就能够成为产品之神。

更具体一点,你要成为 AI 产品经理,那么第一步,先要舍得花钱,把市面上的各种 AI 产品都花钱订阅一遍,最少订阅一个月吧,然后高强度的去使用去探索每一款产品,看看这些产品的能力边界在哪里,除了目前产品上的功能,还可以做哪些改进。

除了自己买,还可以去看大量的别人的评测文章和视频,不要有别人都是尬吹的心理,而是静下心来看,别人到底是从哪些角度来夸某个产品的,他为什么会从这个角度夸,是不是真实用户对这些是有需求的?

再接下来,可以自己用 AI 来做做小网页,一个网页就解决一个具体的需求,做出来了就可以发到 Github 开源出去,然后发发小红书,介绍一下你的工具,看看有没有人会感兴趣去使用。

当然,能做的事情远不止我上面说的这些,但是,一开始别想太多,别好高骛远,一步一步来吧。
智谱现在发布了最新模型GLM5,让他写个网页介绍自己,结果他说自己是Claude,而且可以稳定复现,太幽默了
大厂都在用的活动策划万能模版|一看就会🔥 还在为策划活动愁秃了头?别怕,大厂同款万能模板来救你!👉🏼
🌟【活动主】
要新颖独特,一下就能戳中受众的心,让人忍不住想要探究。
🌟【活动目标】
明确你想要达成的成果,比如大幅提升产品销量、疯狂涨粉或者让品牌知名度爆棚。
🌟【目标人群】
深度剖析他们的年龄、兴趣、消费习惯等,做到精准出击。
🌟【活动时间】
确定好起止时间,充分考虑受众的活跃时段哦。
🌟【活动内容】
产品选择要有策略,活动形式要多样有趣,规则制定要清晰易懂,参与方式要便捷简单。
🌟【宣传推广】
线上线下多渠道齐上阵,把活动热度炒到最高!
🌟【计划方案】
从场地安排到人员分工,每一步都要切实可行,确保活动顺利推进。
🌟【费用预算】
合理分配资金,不浪费一分一毫,把钱花在最能出效果的地方。
🌟【活动执行】
严格按照计划推进,遇到问及时解决,确保活动万无一失。
🌟【效果评估】
这可是关键环节!活动结束后,全面分析数据,比如参与人数、销售额增长、粉丝互动量等。对比活动目标,看看哪些地方做得超棒,哪些地方还有改进空间。通过效果评估,总结经验教训,为下一次活动积攒超强能量,让你的活动策划水平像火箭一样直线上升!
用这个模板,轻松搞定活动策划,下一个职场大赢家就是你!💪

@https1024
😄 😝🤪😛😝 🤪 😎🤓🥸🥳🤩

😗😞😫G7新春盛典隆重开启,多重豪礼回馈,诚邀全体用户共享新春红利

⚡️ 独乐乐不如众乐乐,去年99万U红包被疯抢一空,今年全面升级,红包总额飙升至☺️🥲😁😃😃😃😃😀人人可参与,福利更直接,惊喜更实在!

⚡️连续十六天狂欢惊喜不断
⚡️金额再升级,新春红包雨总额高达 ☺️🥲😁😃😃😃😃😀

😖活动时间:除夕夜至元宵节,全天24小时随时开抢!

😃狂欢力度: 每日 😁😃😃😃😃😀准时发送。

😃 新春就来G7抢现金红包,迎开门红,让新一年势不可挡。

😐 立即关注 G7 官方频道:G7COM888
第一时间掌握新春狂欢红包雨最新动态

😐 官方信息入口:
😄😎😇😄😄G7COM888
😄😗🥳🙃🙂‍↔️@G7COMBOT
😄😎😇😇🙂@G7COMKF
😄😎😇😇🤨 G73333.TOP


😊😄🙁😖百亿资金实力保障|打造高端体验平台|为赢家而生
刚想建仓美团的心,马上被浇透了

虽然整个外卖大战,我一直是不看好美团的。

但奈何持仓太集中了之后,前几天看到美团跌破52周最低,还真动心起念,要不要建点观察仓。

虽然外卖的商业模式比不上电商,但我感觉也算是在自己能力圈范围内,可以看懂的生意,也是挺不错的生意。

然而,刚起心动念,这两天就密集两个坏消息。

一个是抖音终于发布了抖省省App,不过我觉得并不用太担心抖音团购的独立APP。

因为事实上,抖音商城独立App也很一般,团购目前更依赖抖音母体,单独出去做未必能有什么效果。

另外一个当然是传出来的消息,阿里要继续大胆做闪购,三年内不要有(亏损的)负担。

马老师也表态:“淘宝闪购是集团里程碑意义的战役”。

从我的角度看,我也觉得过去这几年,闪购这一仗,淘宝打得确实漂亮,基本把饿了么的价值发挥到最大了,“物尽其用”,走进历史。

淘宝电商目前在走下坡路,闪购就是当之无愧的“第二曲线”,好不容易找到的大机会点,怎么可能不好好把握呢?

基于这些信息,再去审视建仓美团的想法,马上被浇透了。

不能为了集中而集中,也不能为了分散而分散。

24年初的时候,市场因为担忧抖音涉足外卖市场,美团股价跌到了60多点。虽然后面证明是有惊无险,股价很快反弹了。

今天看美团的境遇,相比两年前,其实要更加艰难的。

被抖音和淘宝前后夹击,腾讯还退出了投资,真是背水一战。

这样想想,何苦趟这趟浑水呢?

目前既不敢上仓位,也牵扯精力,单独加点观察仓,和自选的差别又有多大呢?

除非能等到一个离谱的价格,再具体考虑吧。
FipE11sqnvTEitteJcgfrUlRJXGAv3.jpg
444.4 KB
🔤3️⃣🔤🔤🔤🔤 Y3国际 😀😀😀😀😀😀😀😀😀😀😀😀 耗资百亿打造全网最权威综合😃
2025年12月份,大玩家 赌神附体,狂揽一个亿,可自行验证

永久网址
❤️❤️❤️❤️y3867.com

🏆网广告费每月投入高达500万😃+,#Y3国际 无处不在

🏆平台优势:
1️⃣
#电子真人0审核包出款#反水无上限
2️⃣
#巨额无忧,每日提款不限额度不限次数
3️⃣
😛☺️ 😙😏 存取款秒到账、方便快捷
4️⃣
#不限ip#免实名,无需绑手机号信息安全有保障

🏆Y3 国际 全站封神榜
➡️
8月13号 神秘玩家仅用300u爆奖140万u,成功提款1088888u
➡️ 8月16号 反水1700u仅用80u爆奖54万u,成功提款60万u
➡️ 10月10号 大哥在PG麻将胡了爆奖260万u,成功提款210万u
➡️ 12月6号 神秘盘总PA真人豪赢400万u,成功提款370万u

😘😘 😘😘 😘😘 😘😘 😘😘 😘😘 😘😘
👑#反水无上限 日提无上限 日出千万🔤
👑#每日存款彩金每日送,每笔存款加赠 1️⃣🔤

🌐官网注册链接: y3867.com

💖 Y3国际专属客服:@Y3VIP8888
➡️ 双向用户点击: @Y3VIP777_bot
更多优惠活动关注福利频道:
@Y3VIP678
关于 Seedance 2.0,目前看到最破圈的一条内容。从没想过能看到 AI 版的“三峡好人”,这就是时代的巨变。
😢😭😤😠😡🤬 正式开启 🏮

🏮 金马送福 · 恭贺新春 🏮
🏮 七大新春福利上线|全员可领|直接开冲 🤩

😀 官方入口: 6G.COM

😅【开年豪礼 · 存款送三次 100%】
📣 新春最狠福利
💵 存多少 · 送多少
⛪️ 1000 存 → 2000 到账,真翻倍!

🔡【新春红包 · 鸿运开场】🔡
💥 每日 12 波红包雨
💕 单个最高 88888 USDT
🔥
拼手气 · 拼速度 · 现在就

🎉 【开年狂欢 · 人人有礼】 🎉
😩 新老用户 同享福利
充值即可领 USDT 彩金
🥹 2066 + 1066 万 USDT|新春瓜分
🔥 新年第一波,错过再等一年!

其他福利速览:
👑 回归双礼|🐟 邀请有奖|💎 直属分红|🧐 充值回馈

😀😀😀 巨额福利已就位,6G全球与您欢度新春!
🔗 立即进入| 6G.COM

👍👎👊🤞✌️🫰🤟
😀 彩票入口: 6G.COM

🥷 飞投:@AA6G 🔯 客服:@KF6G
🔯 代理:@daili6G 🔯 频道:www6gvip
😂😂😂😂😂😂😂😂 ⚡️⚡️⚡️⚡️⚡️⚡️⚡️⚡️⚡️⚡️

永久网址❤️❤️❤️❤️ 1820036.com

🏆#182体育 豪礼大放送、#高端嫩模、劳力士手表、奔驰E300等大礼等你来豪夺 首存日存彩金送不停

❤️❤️ ❤️❤️ ❤️❤️ ❤️❤️ ❤️❤️ ❤️❤️ ❤️❤️
🏆182体育 封神榜🏆
➡️ 12月14号神秘盘总pp电子极速糖果直接炸150万成功提款142万
➡️
12月26日实力大哥PA真人豪赢170万成功提款163万
➡️
1月7号神秘大哥PG麻将胡了直接爆120万成功提款117万

🏆平台优势:
1️⃣ #平台公平、公正、公开,信誉第一、服务第一
2️⃣
#免实名 不限ip 无需绑定手机号码和银行卡
3️⃣ #u存u提 每日提款无上限 资金保障、大额无忧
4️⃣ #平台支持❤️❤️ ❤️❤️ ❤️❤️ ❤️❤️ 以及多种电子钱包存取款 大额出款无忧 (您的最佳选择,欢迎体验)

🎖每日存款彩金每日送,每笔存款加赠
🔤1️⃣
🎖182 体育 #电子 #真人 #0审核包出款 日出亿U

🌐 官网注册链接: 1820036.com

🍎专属VIP客服: @vipkf_182ty8
➡️ 双向用户点击: @vipkf_182ty2_bot
🍉 吃瓜搞笑:@chiguagaoxiaoxinwen
更多优惠活动关注福利频道: @vip182ty888
😒😒☺️😘😕😚😄😄😚😚🥲😌😌😆😋
Media is too big
VIEW IN TELEGRAM
Back to Top