东南亚首创 人民币USDT双系统娱乐全网零曝光零差评!
优惠返利领不停首充满50就有福利
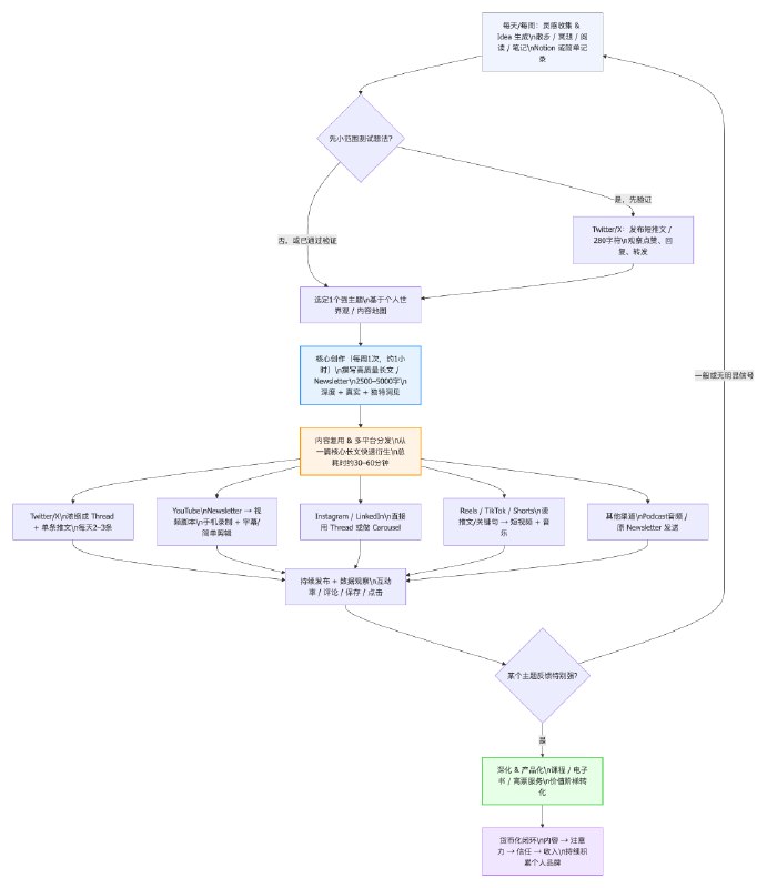
#出海运营秘籍👉@yunying23
内容创作者的内容,
应该先取悦自己,这样才能一直做,
如果这内容自己做的不开心,
或者美其名曰为别人而做,
为流量而做,会跑偏,会不得劲儿
所以,要做让自己有生理反应的内容,
内容创作者,先把自己爽了再说。
内容创作者的内容,
应该先取悦自己,这样才能一直做,
如果这内容自己做的不开心,
或者美其名曰为别人而做,
为流量而做,会跑偏,会不得劲儿
所以,要做让自己有生理反应的内容,
内容创作者,先把自己爽了再说。
第一时间掌握新春狂欢红包雨最新动态!
😐 官方信息入口:😄 😎 😇 😄 😄 : G7COM888😄 😗 🥳 🙃 🙂↔️ : @G7COMBOT😄 😎 😇 😇 🙂 : @G7COMKF😄 😎 😇 😇 🤨 : G73333.TOP
2025年12月份,大玩家 赌神附体,狂揽一个亿,可自行验证
永久网址
🏆全网广告费每月投入高达500万
🏆平台优势:
1️⃣ #电子真人0审核包出款、#反水无上限
2️⃣ #巨额无忧,每日提款不限额度不限次数
3️⃣
4️⃣ #不限ip、#免实名,无需绑手机号、信息安全有保障
🏆Y3 国际 全站封神榜
➡️ 8月13号 神秘玩家仅用300u爆奖140万u,成功提款1088888u
➡️ 8月16号 反水1700u仅用80u爆奖54万u,成功提款60万u
➡️ 10月10号 大哥在PG麻将胡了爆奖260万u,成功提款210万u
➡️ 12月6号 神秘盘总PA真人豪赢400万u,成功提款370万u
👑#反水无上限 日提无上限 日出千万
👑#每日存款彩金每日送,每笔存款加赠
🌐官网注册链接: y3867.com
💖 Y3国际专属客服:@Y3VIP8888
➡️ 双向用户点击: @Y3VIP777_bot
✅ 更多优惠活动关注福利频道: @Y3VIP678
🔥 拼手气 · 拼速度 · 现在就
其他福利速览:
永久网址
🏆#182体育 豪礼大放送、#高端嫩模、劳力士手表、奔驰E300等大礼等你来豪夺 首存日存彩金送不停
🏆182体育 封神榜🏆
➡️ 12月14号神秘盘总pp电子极速糖果直接炸150万成功提款142万
➡️ 12月26日实力大哥PA真人豪赢170万成功提款163万
➡️ 1月7号神秘大哥PG麻将胡了直接爆120万成功提款117万
🏆平台优势:
1️⃣ #平台公平、公正、公开,信誉第一、服务第一
2️⃣ #免实名 不限ip 无需绑定手机号码和银行卡
3️⃣ #u存u提 每日提款无上限 资金保障、大额无忧
4️⃣ #平台支持
🎖每日存款彩金每日送,每笔存款加赠
🎖182 体育 #电子 #真人 #0审核包出款 日出亿U
🌐 官网注册链接: 1820036.com
🍎专属VIP客服: @vipkf_182ty8
➡️ 双向用户点击: @vipkf_182ty2_bot
🍉 吃瓜搞笑:@chiguagaoxiaoxinwen
✅ 更多优惠活动关注福利频道: @vip182ty888
永久网址
👑 #球速体育 #豪礼大放送、高端嫩模、劳力士手表、奔驰E300等大礼等你来豪夺、首存日存彩金送不停
👑 球速体育 大会员再创新高:
➡️ 泰国大老板百家乐存50万出512万 查看记录
➡️ 柬埔寨大盘总喜提42万u查看记录
➡️ 单笔提款530万全网独一档查看记录
🏆平台优势:
1️⃣ u存u提每日提款无上限,随便提、全球不限ip、免实名、无需绑定手机号码和银行卡
2️⃣ 平台
3️⃣ 每日存款彩金每日送,每笔存款加赠
🌐官网注册网址: qs1736.cc
✅福利频道:@qsty8999
⚽️体育赛事推单:@QSTY988
㊙️午夜剧场:@madoudp9
☎️vip客服专属热线,添加客服领取活动福利
🌐官网客服: @QSTY567
➡️双向用户点击:@qsty168168_bot