互联网从业者专属
内容多为技术、产品、设计、运营等不同话题内容;
目标人群为程序员、设计师、产品经理、运营管理等不同职能。
投稿/合作: @inside1024_bot


内容来源网络
对文娱没有概念的创业者,会有一种从传统零售服务业和工科行业带过来的「无条件多多益善满足用户一切需求」的心态:
用户想要多巴胺,我就堆量供给多巴胺呗!
这恰恰触及了致命问题:多巴胺实际上是个「用结果减去预期计算差额GAP」的机制,快乐来自上涨的部分,俗称锚定效应or饿了吃糠甜如蜜
所以合格的文娱设计者在想办法让你饿,打个游戏,先只给你木剑麻布衣,再一点点成长升级。
抖音模式能成,是因为每一条轻短内容都在把用户预期重置归零再制造上涨。不代表你做其他业务也能玩「堆量供给」
这就像炒股,你上来先让用户入一堆单价超高的股票,但用户要的不是原价贵不贵,他要的是最终涨上去的部分!
⚡️⚡️⚡️⚡️⚡️⚡️⚡️⚡️⚡️⚡️

🤓🤓🤓🤓 🤓🤓🤓🤓

😳🔪🥰🥰😭🫠🔪🥰😍😊🥵🥵😍😴😴😘😩😘
东南亚首创 人民币USDT双系统娱乐全网零曝光零差评!

优惠返利领不停首充满50就有福利
😄
😉首存500 U赠送80U
😉累计存款送彩金转运金
😉累计打码VIP升级送彩金
😉代理永久55流水+负盈利独特模式安全有保障
😉每日盈利亏损大赠送
😉 USDT RMB存取款入款通道全网最完善秒上下分
😉无需实名,无需绑卡,不限IP App每日趣抢红包
😉 实时返水无上限
😉充值笔笔送3%无上限

⚡️易记网址: 3333a.vip

⚡️代理咨询: @ytgj6666

⚡️官方频道:@yy5999

⚡️⚡️⚡️⚡️⚡️⚡️⚡️⚡️⚡️⚡️⚡️
⚡️⚡️⚡️🤓🤓🤓🤓🤓🤓🤓🤓
replicate崩了,有大佬知道是怎么回事吗? 太坑了
#出海运营秘籍👉@yunying23

内容创作者的内容,
应该先取悦自己,这样才能一直做,
如果这内容自己做的不开心,
或者美其名曰为别人而做,
为流量而做,会跑偏,会不得劲儿

所以,要做让自己有生理反应的内容,
内容创作者,先把自己爽了再说。
用户运营中的“人货场”关系

@https1024
😄 😝🤪😛😝 🤪 😎🤓🥸🥳🤩

😗😞😫G7新春盛典隆重开启,多重豪礼回馈,诚邀全体用户共享新春红利

⚡️ 独乐乐不如众乐乐,去年99万U红包被疯抢一空,今年全面升级,红包总额飙升至☺️🥲😁😃😃😃😃😀人人可参与,福利更直接,惊喜更实在!

⚡️连续十六天狂欢惊喜不断
⚡️金额再升级,新春红包雨总额高达 ☺️🥲😁😃😃😃😃😀

😖活动时间:除夕夜至元宵节,全天24小时随时开抢!

😃狂欢力度: 每日 😁😃😃😃😃😀准时发送。

😃 新春就来G7抢现金红包,迎开门红,让新一年势不可挡。

😐 立即关注 G7 官方频道:G7COM888
第一时间掌握新春狂欢红包雨最新动态

😐 官方信息入口:
😄😎😇😄😄G7COM888
😄😗🥳🙃🙂‍↔️@G7COMBOT
😄😎😇😇🙂@G7COMKF
😄😎😇😇🤨 G73333.TOP


😊😄🙁😖百亿资金实力保障|打造高端体验平台|为赢家而生
产品经理十宗罪 我们产品经理口头禅就是丰富多彩hhh
色欲:“你的代码就像艺术品一样🥺
谎言:“这个需求很简单的🥹
傲慢:“当bug处理吧”
懒惰:“先这样上,后面迭代再优化吧”
贪婪:“哥姐您看这个紧急需求能塞进来不”
背叛:“老板提的”
嫉妒:“(质问开发)你偷摸接别人需求了?”
无能:“这块能做吗?不能我就删了”
阴险:“要不你问问领导”
暴怒:“我文档里早就写了
欢迎这里补充交流~[蹲后续H]

@https1024
🔤3️⃣🔤🔤🔤🔤 Y3国际 😀😀😀😀😀😀😀😀😀😀😀😀 耗资百亿打造全网最权威综合😃
2025年12月份,大玩家 赌神附体,狂揽一个亿,可自行验证

永久网址
❤️❤️❤️❤️y3867.com

🏆网广告费每月投入高达500万😃+,#Y3国际 无处不在

🏆平台优势:
1️⃣
#电子真人0审核包出款#反水无上限
2️⃣
#巨额无忧,每日提款不限额度不限次数
3️⃣
😛☺️ 😙😏 存取款秒到账、方便快捷
4️⃣
#不限ip#免实名,无需绑手机号信息安全有保障

🏆Y3 国际 全站封神榜
➡️
8月13号 神秘玩家仅用300u爆奖140万u,成功提款1088888u
➡️ 8月16号 反水1700u仅用80u爆奖54万u,成功提款60万u
➡️ 10月10号 大哥在PG麻将胡了爆奖260万u,成功提款210万u
➡️ 12月6号 神秘盘总PA真人豪赢400万u,成功提款370万u

😘😘 😘😘 😘😘 😘😘 😘😘 😘😘 😘😘
👑#反水无上限 日提无上限 日出千万🔤
👑#每日存款彩金每日送,每笔存款加赠 1️⃣🔤

🌐官网注册链接: y3867.com

💖 Y3国际专属客服:@Y3VIP8888
➡️ 双向用户点击: @Y3VIP777_bot
更多优惠活动关注福利频道:
@Y3VIP678
😢😭😤😠😡🤬 正式开启 🏮

🏮 金马送福 · 恭贺新春 🏮
🏮 七大新春福利上线|全员可领|直接开冲 🤩

😀 官方入口: 6G.COM

😅【开年豪礼 · 存款送三次 100%】
📣 新春最狠福利
💵 存多少 · 送多少
⛪️ 1000 存 → 2000 到账,真翻倍!

🔡【新春红包 · 鸿运开场】🔡
💥 每日 12 波红包雨
💕 单个最高 88888 USDT
🔥
拼手气 · 拼速度 · 现在就

🎉 【开年狂欢 · 人人有礼】 🎉
😩 新老用户 同享福利
充值即可领 USDT 彩金
🥹 2066 + 1066 万 USDT|新春瓜分
🔥 新年第一波,错过再等一年!

其他福利速览:
👑 回归双礼|🐟 邀请有奖|💎 直属分红|🧐 充值回馈

😀😀😀 巨额福利已就位,6G全球与您欢度新春!
🔗 立即进入| 6G.COM

👍👎👊🤞✌️🫰🤟
😀 彩票入口: 6G.COM

🥷 飞投:@AA6G 🔯 客服:@KF6G
🔯 代理:@daili6G 🔯 频道:www6gvip
😂😂😂😂😂😂😂😂 ⚡️⚡️⚡️⚡️⚡️⚡️⚡️⚡️⚡️⚡️

永久网址❤️❤️❤️❤️ 1820036.com

🏆#182体育 豪礼大放送、#高端嫩模、劳力士手表、奔驰E300等大礼等你来豪夺 首存日存彩金送不停

❤️❤️ ❤️❤️ ❤️❤️ ❤️❤️ ❤️❤️ ❤️❤️ ❤️❤️
🏆182体育 封神榜🏆
➡️ 12月14号神秘盘总pp电子极速糖果直接炸150万成功提款142万
➡️
12月26日实力大哥PA真人豪赢170万成功提款163万
➡️
1月7号神秘大哥PG麻将胡了直接爆120万成功提款117万

🏆平台优势:
1️⃣ #平台公平、公正、公开,信誉第一、服务第一
2️⃣
#免实名 不限ip 无需绑定手机号码和银行卡
3️⃣ #u存u提 每日提款无上限 资金保障、大额无忧
4️⃣ #平台支持❤️❤️ ❤️❤️ ❤️❤️ ❤️❤️ 以及多种电子钱包存取款 大额出款无忧 (您的最佳选择,欢迎体验)

🎖每日存款彩金每日送,每笔存款加赠
🔤1️⃣
🎖182 体育 #电子 #真人 #0审核包出款 日出亿U

🌐 官网注册链接: 1820036.com

🍎专属VIP客服: @vipkf_182ty8
➡️ 双向用户点击: @vipkf_182ty2_bot
🍉 吃瓜搞笑:@chiguagaoxiaoxinwen
更多优惠活动关注福利频道: @vip182ty888
😒😒☺️😘😕😚😄😄😚😚🥲😌😌😆😋
Media is too big
VIEW IN TELEGRAM
#出海运营秘籍👉@yunying23

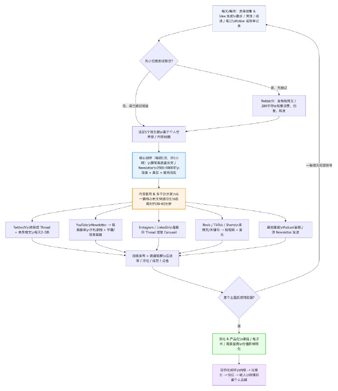
把 Dan Koe 的创作流程,可视化的展示出来
【不需要灵感,设计用逻辑】
灵感不是设计的敌人,但把灵感当成唯一依据,一定会出问。当方案无法复用、讨论无法自证、设计无法解释,本质都指向同一个问:缺少逻辑链。逻辑不是限制创意,而是让创意站得住。当你先想清楚“为什么”,再去决定“画什么”,设计会变得轻松很多。

@https1024
😂😂😂😂😂😂😂😂球速 体育 相信品牌的力量,老品牌,值得信赖
永久网址❤️❤️❤️❤️ qs1736.cc

👑 #球速体育 #豪礼大放送高端嫩模、劳力士手表、奔驰E300等大礼等你来豪夺、首存日存彩金送不停

❤️❤️ ❤️❤️ ❤️❤️ ❤️❤️ ❤️❤️ ❤️❤️ ❤️❤️
👑 球速体育 大会员再创新高:
➡️
泰国大老板百家乐存50万出512万 查看记录
➡️ 柬埔寨大盘总喜提42万u查看记录
➡️ 单笔提款530万全网独一档查看记录

🏆平台优势:
1️⃣ u存u提每日提款无上限,随便提、全球不限ip、免实名、无需绑定手机号码和银行卡
2️⃣ 平台😁😀 😙😏 😚🙁 😛☺️ 😉😋以及多种电子钱包存取款。大额出款无忧 (您的最佳选择,欢迎体验)
3️⃣ 每日存款彩金每日送,每笔存款加赠
1️⃣🔤

🌐官网注册网址: qs1736.cc

福利频道:@qsty8999
⚽️体育赛事推单:
@QSTY988
㊙️午夜剧场
@madoudp9
☎️vip客服专属热线,添加客服领取活动福利
🌐官网客服: @QSTY567
➡️双向用户点击:@qsty168168_bot
❤️❤️❤️❤️❤️❤️❤️❤️❤️❤️❤️🔥❤️❤️
Media is too big
VIEW IN TELEGRAM
Back to Top