互联网从业者专属
内容多为技术、产品、设计、运营等不同话题内容;
目标人群为程序员、设计师、产品经理、运营管理等不同职能。
投稿/合作: @inside1024_bot


内容来源网络
😂😂😂😂😂😂😂😂 ⚡️⚡️⚡️⚡️⚡️⚡️⚡️⚡️⚡️⚡️

永久网址❤️❤️❤️❤️ 1820036.com

🏆#182体育 豪礼大放送、#高端嫩模、劳力士手表、奔驰E300等大礼等你来豪夺 首存日存彩金送不停

❤️❤️ ❤️❤️ ❤️❤️ ❤️❤️ ❤️❤️ ❤️❤️ ❤️❤️
🏆182体育 封神榜🏆
➡️ 12月14号神秘盘总pp电子极速糖果直接炸150万成功提款142万
➡️
12月26日实力大哥PA真人豪赢170万成功提款163万
➡️
1月7号神秘大哥PG麻将胡了直接爆120万成功提款117万

🏆平台优势:
1️⃣ #平台公平、公正、公开,信誉第一、服务第一
2️⃣
#免实名 不限ip 无需绑定手机号码和银行卡
3️⃣ #u存u提 每日提款无上限 资金保障、大额无忧
4️⃣ #平台支持❤️❤️ ❤️❤️ ❤️❤️ ❤️❤️ 以及多种电子钱包存取款 大额出款无忧 (您的最佳选择,欢迎体验)

🎖每日存款彩金每日送,每笔存款加赠
🔤1️⃣
🎖182 体育 #电子 #真人 #0审核包出款 日出亿U

🌐 官网注册链接: 1820036.com

🍎专属VIP客服: @vipkf_182ty8
➡️ 双向用户点击: @vipkf_182ty2_bot
🍉 吃瓜搞笑:@chiguagaoxiaoxinwen
更多优惠活动关注福利频道: @vip182ty888
😒😒☺️😘😕😚😄😄😚😚🥲😌😌😆😋
Media is too big
VIEW IN TELEGRAM
#出海运营秘籍👉@yunying23

装了龙虾的即友来分享下,具体帮你处理了哪些工作让你觉得确实实实在在还不错的
#出海运营秘籍👉@yunying23

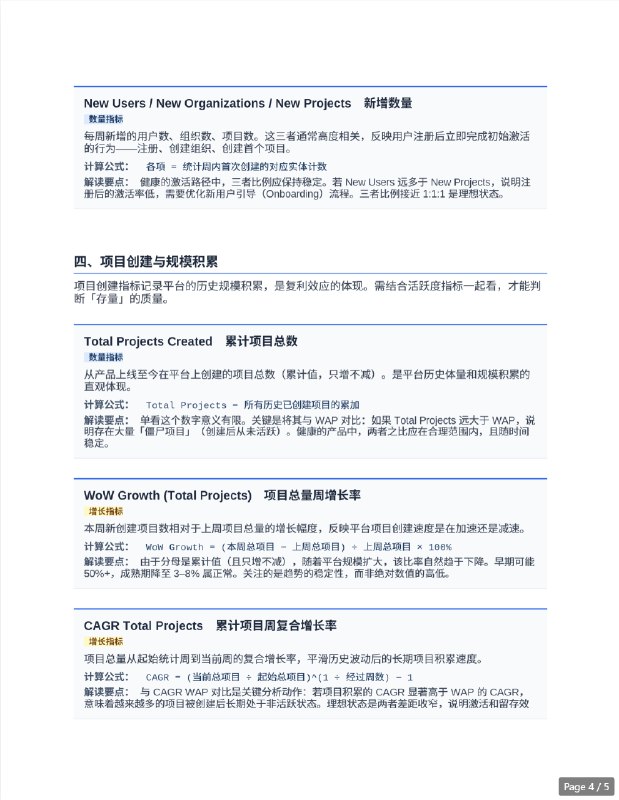
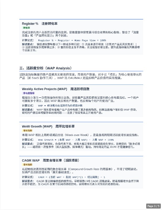
整理了份产品增长指标体系文档
用于快速补课和了解产品的数据表现
在AI时代,对人才的争夺异常激烈,字节有个招人的思路值得参考和借鉴。
传统的招人思路是先设立一个岗位和JD,再来筛选合适的候选人,这固然没什么问。但对当下争抢重点的头部人才来说,可能吸引力有限,毕竟他们自己的想法和主见不一定能完全和这个预设的岗位匹配上。
于是字节的高招思路就变成了让岗位来找人,先与潜在的人才建立连接,充分了解他们的想法和诉求,再来看有没对应的岗位或机会适合他们,甚至可以因人设岗。即使当下没有合适的机会,也可以保持联系以待良机,避免当下的HC窗口错过之后就形同陌路了。
这也是为什么很多阿里为社会输送的人才最后都去了字节,比如和林俊旸同日离职的后训练负责人郁博文。至于林俊旸的最终去向,如有合适的平台能认可并承载他的志向自是最好,否则大概率就是继承阿里优良传统自立门户出去单干了。

@https1024
😂😂😂😂😂😂😂😂球速 体育 相信品牌的力量,老品牌,值得信赖
永久网址❤️❤️❤️❤️ qs1736.cc

👑 #球速体育 #豪礼大放送高端嫩模、劳力士手表、奔驰E300等大礼等你来豪夺、首存日存彩金送不停

❤️❤️ ❤️❤️ ❤️❤️ ❤️❤️ ❤️❤️ ❤️❤️ ❤️❤️
👑 球速体育 大会员再创新高:
➡️
泰国大老板百家乐存50万出512万 查看记录
➡️ 柬埔寨大盘总喜提42万u查看记录
➡️ 单笔提款530万全网独一档查看记录

🏆平台优势:
1️⃣ u存u提每日提款无上限,随便提、全球不限ip、免实名、无需绑定手机号码和银行卡
2️⃣ 平台😁😀 😙😏 😚🙁 😛☺️ 😉😋以及多种电子钱包存取款。大额出款无忧 (您的最佳选择,欢迎体验)
3️⃣ 每日存款彩金每日送,每笔存款加赠
1️⃣🔤

🌐官网注册网址: qs1736.cc

福利频道:@qsty8999
⚽️体育赛事推单:
@QSTY988
㊙️午夜剧场
@madoudp9
☎️vip客服专属热线,添加客服领取活动福利
🌐官网客服: @QSTY567
➡️双向用户点击:@qsty168168_bot
❤️❤️❤️❤️❤️❤️❤️❤️❤️❤️❤️🔥❤️❤️
Media is too big
VIEW IN TELEGRAM
#出海运营秘籍👉@yunying23

How to use goglobal.to:
一句话,如果你会用豆包,你就能成为reddit营销专家

Invalid media: video
zeabur这个新功能很不错啊,有兴趣的赶紧申请内测

功能名叫 Wonder Mesh,简单来说就是可以将你自己的设备,比如Mac mini变成zeabur上的服务器,这样就可以通过zeabur在上面部署服务了。

不再需要购买服务器,你的设备在线,服务就在线。

废旧的设备不再吃灰,赶紧利用起来,内测申请中。
一个深刻的教训,现在有了 Vibe Coding 后,做公司内部提效基建平台的人,一定不能是没有参与业务的人。

以前只有程序员能开发,不得已叫程序员开发,这就需要有人给程序员讲需求,而讲需求的人并不一定能够讲清楚,程序员也不一定能够真正的理解。

最终做出来的产品就会导致真正执行的人发现不好用,不符合自己的工作流,用工具不仅不提效,反而降低效率。

现在有了 Vibe Coding ,人人都有了开发能力,
只有真的参与了业务,这些事情就是他的日常工作,才有可能想出一些提效的方法,从而用 AI 写出好用的,符合他自己需求的产品。

以上这些,是我花了两年时间,浪费了好多钱之后才搞明白的,
#出海运营秘籍👉@yunying23

两条笔记卖了一万块后,幼小的心灵收到了冲击,意识到今年必须重新定义与理解「刚需」。以及,如何理解「没有人群就没有场景」。

更重要的是,如何落地到今年的业务实践里去拿结果。持续的打胜仗是最好的正反馈。
郭宇做了一个 Vibe Coding 直播的网站,有时候Solo 进行 Side project coding 的时候还挺需要这种陪伴感的

https://vibelab.live/
#出海运营秘籍👉@yunying23

公众号长文真的不行了,同样的内容,用图文的形式浏览量高太多😅
【如何分析一个品牌?】

@https1024
追觅现在的状态,像极了当年的乐视,但貌似没人这么表达,是我格局视野不够么
Back to Top