互联网从业者专属
内容多为技术、产品、设计、运营等不同话题内容;
目标人群为程序员、设计师、产品经理、运营管理等不同职能。
投稿/合作: @inside1024_bot


内容来源网络
Nav 推荐的 10 个掌握 LLM 和 Agent 的免费开源教程,存一下慢慢看:

入门:微软 21 课结构化课程,零基础直接上 http://github.com/microsoft/generative-ai-for-beginners

原理:手写 GPT 每个组件,真正搞懂 transformer http://github.com/rasbt/LLMs-from-scratch

实战:免费训练营,直接带你做 RAG 问答系统 http://github.com/DataTalksClub/llm-zoomcamp

图解:全是可视化 notebook,看不进文字从这里切入 http://github.com/HandsOnLLM/Hands-On-Large-Language-Models

案例:一堆真实跑得起来的 AI 应用,不知道做什么就翻这个 http://github.com/Shubhamsaboo/awesome-llm-apps

提示词:CoT、ReAct、few-shot 全都有,Google 和 OpenAI 都引用过 http://github.com/dair-ai/Prompt-Engineering-Guide

工程:想用模型就得会这个,没什么好说的 http://github.com/huggingface/transformers

路线:告诉你先学什么后学什么,迷茫的时候看这个 http://github.com/mrdbourke/machine-learning-roadmap

RAG:从基础检索到生产部署,做知识库类应用必看 http://github.com/NirDiamant/RAG_Techniques

Agent:微软 12 课,工具调用 / 记忆 / 多智能体都涉及了 http://github.com/microsoft/ai-agents-for-beginners
一个被低估,且看上去是显而易见的真理:

创新才拥有无限的杠杆力——而真正的创新,往往不来自资源的丰裕,而往往来自资源的稀缺。
玩一下:给token起中文名
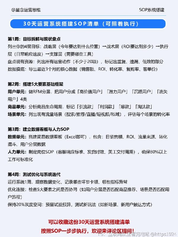
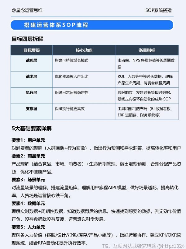
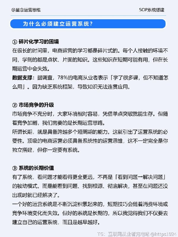
【如何从0-1搭建电商运营体系】
在运营这个板块干了8年,从运营单个品类 到操盘整个业务盘子,我体会越来越深的是,干好一件事做好体系很重要。
如果业务单一,我们尚且能靠经验直觉,但是当整个盘子足够大,构成足够复杂的时候,我们就需要了解业务全貌,并且快速诊断问点、机会点与增长点。
总的来说,分四个阶段:
一、明确业务方向,确定业务目标
业务方向一定不是想出来的,我们要进行充分的市场调研、用户调研和内部优劣势评估(SWOT分析)。
① 用户调研:确定用户需求(是否是伪需求?)
② 市场调研:确定市场的业务模式及体量、竞争格局及潜在机会点;
③ 内部评估:评估企业的核心竞争力及资源;
二、分析业务链路,确定达成路径
我们需要把最小交易闭环跑通,然后在这个基础上去放大产品工具效应,放大用户量级,这就是我们所说的基本面。
业务模式没有跑通,可能存在几个问,第一,用户需求可能是伪需求;第二,我们的产品和服务满足不了用户的需求;第三,内部流程卡壳。
第三个问最好解决,最难的是第一个问。所以业务初期,在资源投入最小的时候,我们需要做好充分的业务调研、记录分析和反复验证,准确定位关键所在,即使是决策失误,也能及时止损。
三、搭建业务框架,跑通MVP模式
基本的业务链路确定后,我们需要进行MVP测试——最小化可行产品(Minimum Viable Product)测试,这样做的好处是在能验证业务模式的基础上,最大程度上减少投入风险,如果业务盘子够大,后续还需要逐步放量扩大测试。
如何验证测试是否成功,那就要看测试期结束后,运营数据是否达到预期。
四、形成业务体系,提高整体运营效率
到了这个阶段,业务模式已经基本稳定和成熟,各运营环节也沉淀出了完善的SOP与流程机制。接下来最重要的是,如何形成业务体系,提升整体运营效率,去快速放大增长势能。这个体系包含:
运营流程、标准及机制;数据指标体系与看板;产研工具开发与迭代;横向协同机制与关联考核;会议跟进复盘机制;绩效激励机制;团队招聘与管理。

@https1024
#出海运营秘籍👉@yunying23

抖音有个视频莫名其妙的火了下,虽然数据一直在增长,但抖音咋变现有大佬知道吗 ?
#出海运营秘籍👉@yunying23

#商业思维
你眼中的常识,对于别人来说,是宝贵的值得付费的知识。
很多人来找我时,都说自己平平无奇,没什么经验可以输出,我会的东西别人都会。
那是因为,你很少跳出自己,去留意市场和用户的需求。
我今天在小红书刷到一篇笔记,1.4W赞,5分钟的口播视频,讲了一件什么事呢?
恋爱教学,如何从『谈论爱好』升级关系,说白了教你聊天。
非常细的一个切入点,把『爱好』这个话题击穿。

也许你会问,啊,这还用学?
这对于很多人来说,可太需要了。
而且看了不一定会呀,他可能还需要,一对一针对自己的情况教学,陪跑服务。
可能还需要,上游的择偶定位,对象资源介绍,个人形象打造...一系列的服务。

如何发现市场?养成刷小红书的习惯。
每天标记,你刷到的爆款视频,有哪些话题,是你也能讲的?是你看了以后觉得,哎对于这个我也想说两句,我也有个人经验,周围的朋友也问过我,我有成功/避坑经历。
对话Youmind增长工程师:AI产品增长和PH打榜的实战经验 - AI Odyssey

第一次录播客留念,感谢@nene请说 和@玉伯 的引荐😊
AI Odyssey 两位老师非常专业,还配合我补录了一段🥹
往期播客里面也有很多 AI 创业、增长、产品的干货,推荐!
#出海运营秘籍👉@yunying23

新版接入MiMo-V2-Pro 模型的WPS灵犀体验邀请,我会在最近发出来
MiMo-V2-Omni 接入 WPS Office,探索全模态智能体模型在日常生产力场景中的表现。
真的大家不要焦虑,找到自己的真实场景,然后就狂用AI帮你提效解决问题,用着用着就顺手了,用着用着就会冒出各种idea了
真的 一万小时理论底层不是你忍受痛苦去做枯燥的事,而是找到自己喜欢乐意的事情,每分每秒都是享受,所谓一万小时的积累都只是水到渠成的副产品
屏蔽外界甚嚣尘上的AI起飞AI暴富AI革命的噪音,先静下心想想自己擅长什么要什么,在针对性去使用AI,这才是正途,是以人御剑,不能为剑御人,那就走火入魔了
这哥们儿直接黑进了苹果没公开的传感器接口 ???读取 Apple Silicon MacBook 上未公开的 MEMS 加速度计和陀螺仪
你的 MacBook(M1/M2/M3/M4/M5)里面藏着一个MEMS 加速度计 + 陀螺仪,由 SPU(Sensor Processing Unit)管理。苹果没告诉任何人,API 文档里也没有。但 physically 它就在那,可能是 Bosch BMI286 芯片。
这项目能干什么?
通过 IOKit HID 直接读原始数据:
• 加速度计 - 3 轴加速度,~800Hz 采样
• 陀螺仪 - 角速度,同上
• 开盖角度 - 是的,还能检测屏幕打开多少度
• 环境光传感器 - 同一接口顺便读了
如果你把手腕放在触控板附近,还能测心率(心冲击描记法 BCG)
https://github.com/olvvier/apple-silicon-accelerometer

@https1024
Back to Top