互联网从业者专属
内容多为技术、产品、设计、运营等不同话题内容;
目标人群为程序员、设计师、产品经理、运营管理等不同职能。
投稿/合作: @inside1024_bot


内容来源网络
😂😂😂😂😂😂😂😂 ⚡️⚡️⚡️⚡️⚡️⚡️⚡️⚡️⚡️⚡️
#182体育 豪礼大放送、#高端嫩模、劳力士手表、奔驰E300等大礼等你来豪夺 首存日存彩金送不停

❤️❤️ ❤️❤️ ❤️❤️ ❤️❤️ ❤️❤️ ❤️❤️ ❤️❤️

🏆182体育 封神榜🏆
➡️ 12月14号神秘盘总pp电子极速糖果直接炸150万成功提款142万
➡️ 12月26日实力大哥PA真人豪赢170万成功提款163万
➡️ 1月7号神秘大哥PG麻将胡了直接爆120万成功提款117万

😀😀平台公平、公正、公开,信誉第一、服务第一
😀😀免实名 不限ip 无需绑定手机号码和银行卡
😀😀u存u提 每日提款无上限 资金保障、大额无忧
😀😀平台支持❤️❤️ ❤️❤️ ❤️❤️ ❤️❤️ 以及多种电子钱包存取款 大额出款无忧 (您的最佳选择,欢迎体验)

🎖每日存款彩金每日送,每笔存款加赠
🔤1️⃣
🎖182 体育 #电子 #真人 #0审核包出款 日出亿U

😂😂😂😂🔤 1820036.com

🍎专属VIP客服: @vipkf_182ty8
➡️ 双向用户点击: @vipkf_182ty2_bot
🍉 吃瓜搞笑:@chiguagaoxiaoxinwen
😘更多优惠活动关注福利频道: @vip182ty888
😒😒☺️😘😕😚😄😄😚😚🥲😌😌😆😋
Media is too big
VIEW IN TELEGRAM
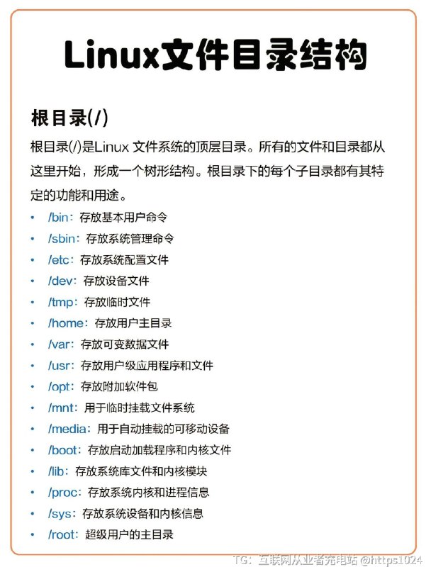
【Linux目录结构大揭秘,新手必看
宝子们💕,今天来给大家分享一下Linux目录结构,这对于新手来说真的超重要,搞懂了这些,操作Linux系统就轻松多了!
Linux的目录结构就像一个大树🌲,根目录/是树根,其他目录都是从这里延伸出来的。每个目录都有自己的作用,比如/bin是存放系统命令的地方,/etc是存放配置文件的地方,/home是用户自己的家目录,/usr是存放用户程序的地方,/var是存放日志文件的地方。
这些目录就像是系统的小管家,帮我们把文件和程序都安排得明明白白。搞懂了这些,就能在Linux的世界里畅行无阻啦。
家人们,赶紧收藏起来,有空多看看,多熟悉熟悉,相信你很快就能成为Linux小能手💪
        

@https1024
😂😂😂😂😂😂😂😂球速 体育 相信品牌的力量,老品牌,值得信赖
😘 #球速体育 #豪礼大放送高端嫩模、劳力士手表、奔驰E300等大礼等你来豪夺、首存日存彩金送不停

❤️❤️ ❤️❤️ ❤️❤️ ❤️❤️ ❤️❤️ ❤️❤️ ❤️❤️

球速体育 大会员再创新高:
➡️点击:泰国大老板百家乐存50万出512万 查看记录
➡️点击:柬埔寨大盘总喜提42万u查看记录
➡️点击单笔提款530万全网独一档查看记录

1️⃣ u存u提每日提款无上限,随便提、全球不限ip、免实名、无需绑定手机号码和银行卡
2️⃣ 平台😁😀 😙😏 😚🙁 😛☺️ 😉😋以及多种电子钱包存取款。大额出款无忧 (您的最佳选择,欢迎体验)
3️⃣ 每日存款彩金每日送,每笔存款加赠
1️⃣🔤

❤️ 官网注册网址: qs1736.cc

➡️点击:福利频道:@qsty8999
➡️点击:体育赛事推单:@QSTY988
💖vip客服专属热线,添加客服领取活动福利
🌐官网客服: @QSTY567
➡️点击:双向用户点击:@qsty168168_bot
❤️❤️❤️❤️❤️❤️❤️❤️❤️❤️❤️🔥❤️❤️
Media is too big
VIEW IN TELEGRAM
每天太多想法了 一个人+ cc + openclaw 怎么干也干不完 一周一个新产品都不够上😭
公元2026年2月6日
人类历史上
Ai首次对实体奶茶店发起了DDOS攻击
😂
Back to Top