互联网从业者专属
内容多为技术、产品、设计、运营等不同话题内容;
目标人群为程序员、设计师、产品经理、运营管理等不同职能。
投稿/合作: @inside1024_bot


内容来源网络
竞品分析sop流程 直接套用! 在开始做分析之前,首先要搞清楚自己的分析目标,分析的核心是帮助我们找到产品的优势与不足,并及时调整和优化。具体来说,我们可以从以下几个方向出发:
1⃣️ 找到增长机会
快速了解当前市场上是否有同类竞品
判断这个领域是处于蓝海还是红海,市场竞争激烈程度如何
深入分析竞品的产品模式、运营模式、目标用户,看看是否能借鉴他们的成功经验
2⃣️ 优化产品与运营
分析自己与竞品的差距,挖掘自身的优势与劣势,评估市场份额和竞争力
深度了解客户评价和反馈,从用户需求出发,及时对产品和服务进行优化
关注竞品的动态,获取产品的最新发展方向,寻找新的增长点
2、如何做分析? —— 系统化的分析步骤
对于电商产品分析,光关注产品的功能、界面、交互是不够的,我们需要跳出产品本身,分析竞品背后的战略和逻辑。具体的分析流程可以分为以下6个步骤:
1⃣️ 明确分析目标
首先,分析的核心要素是什么?我们要了解的问题有哪些,才能制定详细的分析目标。比如,分析竞品的流量获取、转化率、复购率等核心指标。
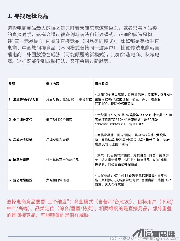
2⃣️ 寻找、选择竞品
选择竞品时,我们要注意几个关键点:
选择与自己产品相似的竞品
对比同品类与不同品类的竞品,尤其是那些在用户量、GMV(成交额)上有突出表现的品牌
3⃣️ 确定分析维度
分析维度是制定分析框架的基础。可以从以下几方面进行分析:
流量获取:来源、渠道、策略
转化率:用户获取的效率,购买路径
复购率:用户粘性、忠诚度
市场份额:竞品的市场占有率,品牌力
4⃣️ 竞品数据收集
收集竞品的数据是最关键的部分。数据来源可以是第三方统计平台、行业报告、财务数据、用户调研等。确保数据的全面性和准确性。
5⃣️ 信息整理与分析
将收集到的数据进行整理和分析,找出数据背后的原因。哪些做得好,哪些做得差,为什么?
6⃣️ 输出竞品分析报告
最后,汇总分析结果,形成清晰的报告。报告的核心是要提供针对性的运营建议,帮助产品与运营团队做出优化调整。

@https1024
📢 MkDollar官网支持了 Leadboard 排行榜界面

方便查看最近一周和一个月DR增长迅速的网站

网站支持免费提交,免费监控DR,免费管理外链
#出海运营秘籍👉@yunying23

23年底,我就开始用gpt写东西,那时候什么所谓提示词啥的,根本没有,但是那时候我已经用gpt写了很多文档知识库,后来一直到25年底我用的都是gpt,充了不少钱,出了不少爆款,涨了不少粉,但是从来没有用AI为主题变过现,因为我一直觉得,没!难!度!

直到25年,各种AI层出不穷,最重要的是身边所有的信息都在跟我说新的AI好用,新的大模型好用,然后我从不屑一顾 到怀疑 到崩溃 ,因为我完全不知道到底好用在哪儿,我觉得一定是我认知太低了,我看不到我看不到的东西

于是去年年底开始,我疯狂买课、上课,直到现在。

昨天林卿老师跟我说,我为什么焦虑,因为我在的信息层太高了,能看到的东西太多了。为什么焦虑,因为自己太聪明了,想不到为什么别人想不到。

最近上了很多课… 我们这个赛道的AI课:提效、信息归纳、整理…
所有的课,都指向一件事 —— 用Ai高质量收集、归纳、分类、提取,以最高效率地产出内容

我23年底就这么干了…一直在写作、分类,投喂、调整用词,所以我的AI早就能批量产出。

每次上完买的AI课,我的焦虑就变成无语 [捂脸] 原来焦虑属于信息上层的聪明人…
😄 😝🤪😛😝 🤪 😎🤓🥸🥳🤩

😗😞😫G7新春盛典隆重开启,多重豪礼回馈,诚邀全体用户共享新春红利

⚡️ 独乐乐不如众乐乐,去年99万U红包被疯抢一空,今年全面升级,红包总额飙升至☺️🥲😁😃😃😃😃😀人人可参与,福利更直接,惊喜更实在!

⚡️连续十六天狂欢惊喜不断
⚡️金额再升级,新春红包雨总额高达 ☺️🥲😁😃😃😃😃😀

😖活动时间:除夕夜至元宵节,全天24小时随时开抢!

😃狂欢力度: 每日 😁😃😃😃😃😀准时发送。

😃 新春就来G7抢现金红包,迎开门红,让新一年势不可挡。

😐 立即关注 G7 官方频道:G7COM888
第一时间掌握新春狂欢红包雨最新动态

😐 官方信息入口:
😄😎😇😄😄G7COM888
😄😗🥳🙃🙂‍↔️@G7COMBOT
😄😎😇😇🙂@G7COMKF
😄😎😇😇🤨 G73333.TOP


😊😄🙁😖百亿资金实力保障|打造高端体验平台|为赢家而生
🏆 Y3国际 😀😀😀😀😀😀😀😀😀😀😀😀
🔤3️⃣🔤🔤🔤🔤 #Y3 国际 耗资百亿打造全网最权威综合😃
😘 全网广告费每月投入高达500万😃+,#Y3国际 无处不在

➡️ 2025年12月份,大玩家 赌神附体,狂揽一个亿,可自行验证

😘 #电子真人0审核包出款#反水无上限
😘 #巨额无忧,每日提款不限额度不限次数
😘😛☺️ 😙😏 存取款秒到账、方便快捷
😘#不限ip#免实名,无需绑手机号信息安全有保障

😘Y3 国际 全站封神榜:
➡️8月13号 神秘玩家仅用300u爆奖140万u,成功提款1088888u
➡️8月16号 反水1700u仅用80u爆奖54万u,成功提款60万u
➡️10月10号 大哥在PG麻将胡了爆奖260万u,成功提款210万u
➡️12月6号 神秘盘总PA真人豪赢400万u,成功提款370万u

😘😘 😘😘 😘😘 😘😘 😘😘 😘😘 😘😘
😘#反水无上限 日提无上限 日出千万🔤
😘每日存款彩金每日送,每笔存款加赠 1️⃣🔤

❤️ 官网注册链接: y3867.com

💖 Y3国际专属客服:@Y3VIP8888
➡️ 双向用户点击: @Y3VIP777_bot
😘更多优惠活动关注福利频道: @Y3VIP678
#出海运营秘籍👉@yunying23

我这几年为发大心灵鸡汤的比例增加了?
作为INTJ,我以前一直也有认知误区。
我以为,方法都给了,照着做就行了,咔咔就是干。
后来我发现,可以说高达95%的问题,都是心力问题。
困住大家的,不是怎么做,从哪儿干,全是类似的:
“我这么做,周围的人会怎么看我?”
“被同事领导知道了怎么办?”
“家里人不同意怎么办?”
“做自媒体,怎么都觉得文章没改好,发出去丢人……”
“发文章有莫大的压力……”
全是这些问题😂😂😂
解决的思路,一个是IP。看你做成了。
另一个就是耐着性子,反反复复的磨,陪着,大量的心灵鸡汤供着。
😂😂😂😂😂😂😂😂 ⚡️⚡️⚡️⚡️⚡️⚡️⚡️⚡️⚡️⚡️
#182体育 豪礼大放送、#高端嫩模、劳力士手表、奔驰E300等大礼等你来豪夺 首存日存彩金送不停

❤️❤️ ❤️❤️ ❤️❤️ ❤️❤️ ❤️❤️ ❤️❤️ ❤️❤️

🏆182体育 封神榜🏆
➡️ 12月14号神秘盘总pp电子极速糖果直接炸150万成功提款142万
➡️ 12月26日实力大哥PA真人豪赢170万成功提款163万
➡️ 1月7号神秘大哥PG麻将胡了直接爆120万成功提款117万

😀😀平台公平、公正、公开,信誉第一、服务第一
😀😀免实名 不限ip 无需绑定手机号码和银行卡
😀😀u存u提 每日提款无上限 资金保障、大额无忧
😀😀平台支持❤️❤️ ❤️❤️ ❤️❤️ ❤️❤️ 以及多种电子钱包存取款 大额出款无忧 (您的最佳选择,欢迎体验)

🎖每日存款彩金每日送,每笔存款加赠
🔤1️⃣
🎖182 体育 #电子 #真人 #0审核包出款 日出亿U

😂😂😂😂🔤 1820036.com

🍎专属VIP客服: @vipkf_182ty8
➡️ 双向用户点击: @vipkf_182ty2_bot
🍉 吃瓜搞笑:@chiguagaoxiaoxinwen
😘更多优惠活动关注福利频道: @vip182ty888
😒😒☺️😘😕😚😄😄😚😚🥲😌😌😆😋
Media is too big
VIEW IN TELEGRAM
为什么邮箱办公在中国流行不起来?
主要是不利于领导。
👇

@https1024
😂😂😂😂😂😂😂😂球速 体育 相信品牌的力量,老品牌,值得信赖
永久网址❤️❤️❤️❤️ qs1736.cc

👑 #球速体育 #豪礼大放送高端嫩模、劳力士手表、奔驰E300等大礼等你来豪夺、首存日存彩金送不停

❤️❤️ ❤️❤️ ❤️❤️ ❤️❤️ ❤️❤️ ❤️❤️ ❤️❤️
👑 球速体育 大会员再创新高:
➡️
泰国大老板百家乐存50万出512万 查看记录
➡️ 柬埔寨大盘总喜提42万u查看记录
➡️ 单笔提款530万全网独一档查看记录

🏆平台优势:
1️⃣ u存u提每日提款无上限,随便提、全球不限ip、免实名、无需绑定手机号码和银行卡
2️⃣ 平台😁😀 😙😏 😚🙁 😛☺️ 😉😋以及多种电子钱包存取款。大额出款无忧 (您的最佳选择,欢迎体验)
3️⃣ 每日存款彩金每日送,每笔存款加赠
1️⃣🔤

🌐官网注册网址: qs1736.cc

福利频道:@qsty8999
⚽️体育赛事推单:
@QSTY988
㊙️午夜剧场
@madoudp9
☎️vip客服专属热线,添加客服领取活动福利
🌐官网客服: @QSTY567
➡️双向用户点击:@qsty168168_bot
❤️❤️❤️❤️❤️❤️❤️❤️❤️❤️❤️🔥❤️❤️
Media is too big
VIEW IN TELEGRAM
三国杀~100亿红包/奶茶,送给10亿中国人。
人均10块,点击1000次,一次点击1分钱。
人矿+肉鸡的世界,东大的特色。
投入少,门槛低,回报率高。
#出海运营秘籍👉@yunying23

密度低的ORG
1. 输入很多(信息/情绪/事件)
2. 内部是松散堆叠
3. 反应靠惯性
4. 复盘是情绪化,而不是结构化
一个没有索引和规则的文件夹=越来越多的文件,但找不到/用不上/改变不了系统行为

密度高的ORG
1. 输入必然触发判断更新
2. 内容不是观点,而是决策树;if-then结构
3. 情绪是信号,不是指令
4. 有版本意识,多版本迭代
一个看起来很冷静但不迟钝的高速运转体
Back to Top