互联网从业者专属
内容多为技术、产品、设计、运营等不同话题内容;
目标人群为程序员、设计师、产品经理、运营管理等不同职能。
投稿/合作: @inside1024_bot


内容来源网络
㊙️年薪80w的项目经理都在用的思维模型】
1️⃣【OREO模型】
🔸适用于表达自己观点或者需求
Opinion观点:我的需求是什么?
Reason原因:为什么会提出这样的需求?
Example事例:如果这样做/不这样做会发生什么?
Opinion观点:所以我的需求是什么?
2️⃣【GROW模型】
🔸适用于问解决方案汇报
Goal目标设定
Reality澄清现状
Option选择解决方案
Way Forward下一步行动
3️⃣【STAR模型】
🔸适用于汇报工作方案
Situation情境
Task任务
Action行动
Result结果
4️⃣【5W2H1R模型】
🔸适用于项目任务分配
Why为什么要做这件事?
When什么时候做?
Who责任人有谁?
Where在哪儿做?
What做什么?
How怎样去做?
How Much需要花费什么?
Result可交付物是什么?
5️⃣【MoSCoW模型】
🔸适用于客户需求分析和管理
Must Have必须有
指项目成功不可或缺的基本功能或需求,若缺少则项目无法接受或上线
最优先实现,确保资源充足,满足最小可行性产品(MVP)的要求。
Should Have应该有
高优先级需求,对项目成功很重要但不是最基础的,提升用户体验或满足关键用户群体的期望
在完成Must Have后立即着手,根据资源情况决定是否纳入初期发布版本
Could Have可以有
增值功能或改进点。虽好但非必要,可提升产品竞争力
若项目进度和资源允许,作为提升项目价值的额外任务考虑
Won't Have this time这次不会有
当前项目周期内不计划实施的需求,可能因时间、成本或与核心目标偏离较大而延后
记录下来供未来版本或迭代考虑,避免项目范围蔓延
6️⃣【SAIL模型】
🔸适用于汇报工作方案
Summary工作概述
Achievement业绩描述
Introspection回顾反思
Look Ahead前瞻

@https1024
😂😂😂😂😂😂😂😂球速 体育 相信品牌的力量,老品牌,值得信赖
永久网址❤️❤️❤️❤️ qs1736.cc

👑 #球速体育 #豪礼大放送高端嫩模、劳力士手表、奔驰E300等大礼等你来豪夺、首存日存彩金送不停

❤️❤️ ❤️❤️ ❤️❤️ ❤️❤️ ❤️❤️ ❤️❤️ ❤️❤️
👑 球速体育 大会员再创新高:
➡️
泰国大老板百家乐存50万出512万 查看记录
➡️ 柬埔寨大盘总喜提42万u查看记录
➡️ 单笔提款530万全网独一档查看记录

🏆平台优势:
1️⃣ u存u提每日提款无上限,随便提、全球不限ip、免实名、无需绑定手机号码和银行卡
2️⃣ 平台😁😀 😙😏 😚🙁 😛☺️ 😉😋以及多种电子钱包存取款。大额出款无忧 (您的最佳选择,欢迎体验)
3️⃣ 每日存款彩金每日送,每笔存款加赠
1️⃣🔤

🌐官网注册网址: qs1736.cc

福利频道:@qsty8999
⚽️体育赛事推单:
@QSTY988
㊙️午夜剧场
@madoudp9
☎️vip客服专属热线,添加客服领取活动福利
🌐官网客服: @QSTY567
➡️双向用户点击:@qsty168168_bot
❤️❤️❤️❤️❤️❤️❤️❤️❤️❤️❤️🔥❤️❤️
Media is too big
VIEW IN TELEGRAM
⚡️⚡️⚡️⚡️⚡️⚡️⚡️⚡️⚡️⚡️

🤓🤓🤓🤓 🤓🤓🤓🤓

😳🔪🥰🥰😭🫠🔪🥰😍😊🥵🥵😍😴😴😘😩😘
东南亚首创 人民币USDT双系统娱乐全网零曝光零差评!

优惠返利领不停首充满50就有福利
😄
😉首存500 U赠送80U
😉累计存款送彩金转运金
😉累计打码VIP升级送彩金
😉代理永久55流水+负盈利独特模式安全有保障
😉每日盈利亏损大赠送
😉 USDT RMB存取款入款通道全网最完善秒上下分
😉无需实名,无需绑卡,不限IP App每日趣抢红包
😉 实时返水无上限
😉充值笔笔送3%无上限

⚡️易记网址: 3333a.vip

⚡️代理咨询: @ytgj6666

⚡️官方频道:@yy5999

⚡️⚡️⚡️⚡️⚡️⚡️⚡️⚡️⚡️⚡️⚡️
⚡️⚡️⚡️🤓🤓🤓🤓🤓🤓🤓🤓
一段脏🤬
这TM居然成真了🥺

@https1024
1. 📢 沙雕日常图鉴
分享沙雕、尬图等,

2. 📢 AI探索指南
关于DeepSeek、ChatGPT、Bard等人工智能、思维方式、知识拓展,能力提升等。

3. 📢 你不知道的内幕消息
一些你不知道的内幕消息,最新资讯、大公司负面、时政财经、网友发布等高质量消息。

4. 📢 互联网从业者充电站
互联网从业者专属
内容多为技术、产品、设计、运营等不同话题内容;

5. 📢 出海🚢&自媒体运营秘籍
分享出海经验、赚美金、运营技巧、小红书运营、网赚项目等。

6. 📢 中年人生存报告
关于职场、生活、创业、35+、失业等一些记录

7. 📢 金融·投资·Web3加密货币·美股
Web3加密市场、美股、金融投资,理财,金融知识;

8. 📢 你不知道的冷知识
有趣的、无趣的、有用的、没用的知识

9. 📢 优质信息收藏夹
优质软件/插件/网站等分享。好玩的、好用的数字产品分享。

10. 📢 副业赚钱探索指南
分享实用的赚钱策略,发现那些隐藏的赚钱宝藏。
#出海运营秘籍👉@yunying23

“我总结/发现了 xxxxx,加我领资料”,永恒的大流量和精准引流
AI时代,如果要做一名合格的产品经理,必须同时拥有一批小登、中登和老登的活跃朋友。小登用来感受年轻一代独特的活力和思维逻辑,中登有利于理解人性的变与不变,老登可以帮助完善商业模型和金融杠杆。AI的发展日新月异,产品的亮相也鳞次栉比,哪个产品能够初胜、大胜、久胜,都在于产品掌舵人对“三登”的综合驾驭和权衡能力。
Dwarkesh Patel 已经是现在 AI 视频播客界的顶流了,查了一下,才 25 岁的 00 后……
这波很惨烈,高端白领先被干掉了,程序员原本是高工资的代表,现在被“一人公司”用agent手搓一个完整软件,其中的前端后端,产品经理,ui等等这些人一次性被agent干掉了.
三四五线城市早已娱乐产业为主其他行业空心他们没科技,ai对他们的威胁在五年后机器人真正智能.

@https1024
【别再瞎扒竞品了竞品分析SOP找到爆款密码】
扒了3天竞品的电商评论,
抄了10条用户痛点,
结果做了同款功能销量没涨就算了
还被用户骂“抄袭没诚意”?
做竞品研究多年,感觉越来越像个数据搬运工?
扒得越多,越不知道“重点在哪”
抄得越像,越找不到“我们的机会”
做得越累,越觉得“这活没意义”
直到被产品经理怼:‘你做的竞品研究,除了让我知道“竞品比我们好”,还能帮我解决什么问?’才突然醒悟:
👉🏻竞品研究的本质,不是“抄作业”,是“找答案”——找“我们能赢的方法”!
现在我做竞品研究,只用6步:
10分钟锁定“该扒的竞品”
30分钟挖到“竞品没说的秘密”
1小时写出“能落地的结论”
记好这6步,帮你把竞品研究从“负担”变成“团队的武器”让老板拍着桌子说:“这才是我要的“打仗方案”!”

@https1024
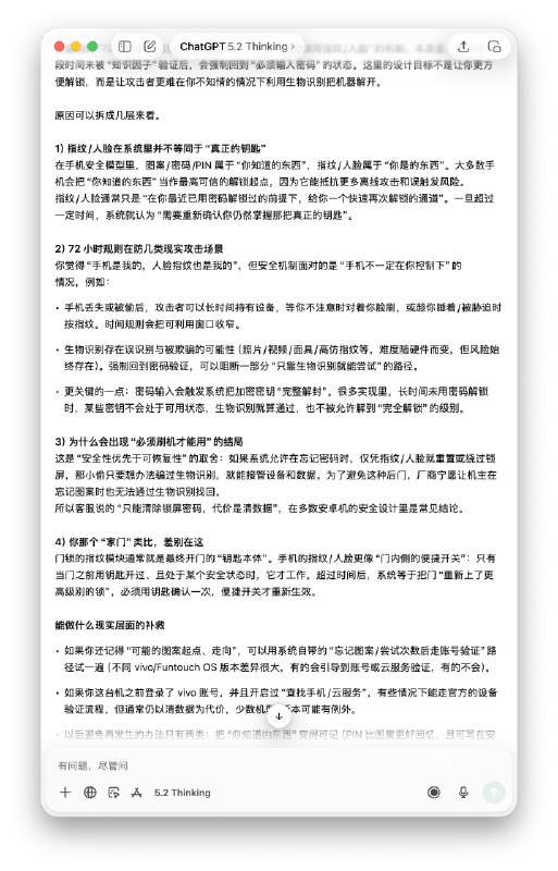
我有一台 vivo 手机,有超过5天没有使用,现在解不开了,除非刷机。

这台手机我设置了指纹、人脸和图案三种密码,系统有一个保护机制是72h 需要用图案解锁一下,解锁成功之后才能用人脸 or 指纹解锁手机。

联系客服,客服说需要刷机清除锁屏密码才能继续使用;意味着我无法查看里面的资料,因为是备用机,我没有对里面的内容进行备份,也是失误。

我不理解的地方,这个安全保护机制是意义是什么?
1,手机是我的;
2,里面的人脸、指纹也是我的;
>>>我无法用我的人脸和指纹打开我的手机。

就好比家里的门支持钥匙和指纹打开,现在我没带钥匙,就不能用指纹打开,必须要把门砸了才能重新配一把钥匙。

> 我将此内容也同步问了下 ChatGPT 🤣
Back to Top