互联网从业者专属
内容多为技术、产品、设计、运营等不同话题内容;
目标人群为程序员、设计师、产品经理、运营管理等不同职能。
投稿/合作: @inside1024_bot


内容来源网络
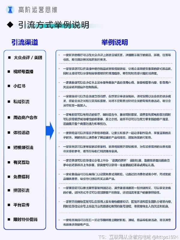
【实体门店如何打造爆款内容?如何引流?】
通过整合线上线下多种渠道,并充分考虑目标客户群体的特点,实体店能够更精准地制定营销策略,打造爆款引流,提升店铺的知名度、客流量与销售额,实现可持续发展。
1️⃣线上渠道的全面覆盖
知名电商平台(如大众点评、美团)
- 精心打造店铺页面,全面展示实体店信息。
- 利用平台功能,如团购、优惠券等,吸引消费者下单。像美容美发店推出团购套餐,吸引周边居民购买体验。
社交媒体平台(小红书、D*y等)
- 小红书:以女性用户为主,打造独特人设,发布产品推荐、使用心得、店铺探店等高质量图文内容。
- Dy:制作有趣、有价值的短视频,如产品展示、店铺日常、创意视频等。服装店发布时尚穿搭短视频,展示新款服装搭配效果,借助平台算法精准触达潜在客户。
视频号直播
- 开展探店直播,让观众身临其境感受店铺氛围与产品特色。
- 进行知识分享直播,围绕行业知识、产品使用技巧等,为观众提供价值,增加信任与好感。如电子产品店分享产品使用技巧与维护知识。
私域流量池(公zh、私域群等)
- 导入客户至私域,定期推送内容,如新品信息、优惠活动、行业资讯等。母婴店在微信群分享育儿知识、新品及会员专属福利,增强客户粘性与忠诚度。
- 开展互动活动,如线上问答、抽奖等,提高客户参与度,促进客户复购与口碑传播。
2️⃣线下渠道的有效利用
体验活动
- 举办新产品试用活动,让客户亲身体验产品性能与优势。例如电子产品店举办新品手机试用会,客户可现场体验新功能。
- 开展特色项目体验,如健身房的免费体验课程,让潜在客户感受健身环境与课程质量,吸引其成为会员。
周边商户合作
- 共同策划推广活动,实现客户资源共享。如商场内餐厅与电影院合作,推出观影套餐,消费满额送电影票,观影后凭票根享餐厅折扣,互利共赢。
- 联合举办促销活动,如节假日期间,多家商户联合推出满减、赠品等活动,吸引更多消费者。
限时特价促销
- 在节假日、店庆等特殊节点,推出限时特价商品或服务。超市在春节推出年货限时特价促销,通过海报、传单、店内广播等宣传,吸引周边居民采购。

@https1024
牛逼!苹果刚刚发布最便宜的笔记本:MacBook Neo
售价只要 4599 元,国补完只要4099!!
苹果卷起来就没别人什么事了,降维打击一统江湖!

@https1024
产品经理做研发管理,到底在管什么?

我过去一直以为,研发管理主要就是:讲需求、排计划、追进度、协调资源、推进上线、处理阻塞。这些当然重要,但现在回头看,我很多时候做的其实是:执行推动 + 项目管理 + 问题灭火。

这类工作能让事情往前走,却不一定能让系统稳定地产生正确结果。于是就会出现一种状态:大家都很忙,版本也发了,我也很用力,但结果总觉得“不对劲”,而且很难说清到底哪里没管住。

后来我慢慢意识到,我的问题不只是“推进不够”,而是视角长期停留在执行层。

以前一旦做得不顺,我的第一反应常常是:加会、补文档、拆更细、盯更紧、压更实。但很多时候根因并不在执行,而在更上层:

版本目标不清:这一版到底想赢什么
模块边界不清:谁负责什么、什么不能越界
契约不稳:内部中间态和对外承诺混在一起
演进路径没设计:新旧并行怎么迁、谁是主路径

这些东西没想清楚,执行层越努力,越像是在填坑,而且是边跑边填。

所以我现在对研发管理的理解变了:以前我以为是在管:任务有没有按时做完。现在我更认同是在管:系统能不能持续、稳定、低成本地产生正确结果。

这背后至少有四件事要管:

第一,管版本目标。不是先列需求清单,而是先定义这一版的主目标。没有主目标,优先级就会摇摆,协同就会跑偏,做完也很难复盘成败。

第二,管边界。很多“协作不顺”本质是“边界不清”。复杂阶段里,产品经理不能只做推进,还要参与定义边界:哪些是平台能力,哪些是业务逻辑;哪些是内部实现,哪些是对外承诺。

第三,管演进,不只管上线。上线不是终点。复杂产品真正难的是迁移、兼容、收口、主路径切换。如果只盯当期上线,长期就会堆出越来越重的系统包袱。

第四,管机制,不只管结果。不仅看“这次做出来没有”,还要看“下次能不能稳定复现”。信息是否可追踪、决策是否有记录、质量是否有统一口径,这些决定了后面还能不能规模化推进。

这两个视角差别非常大。
前者更像项目经理视角:盯排期、盯交付、盯上线。
后者更像系统经营视角:盯目标、盯边界、盯演进、盯机制。

不是说前者不重要,而是产品进入复杂阶段之后,只靠前者会越来越吃力。你会发现自己天天都在救火,但火为什么一直有,解释不清楚。

我最近正在尝试的一件事,是用“分层演进 + 层理念对齐”来替代过去那种纯项目推进式管理。

简单说,就是不再只问“这版要做哪些需求”,而是同时问两组问题:

1)按层看:这次迭代在每一层到底要解决什么?把工作按层拆开看:这次是补底层稳定性、统一中间层契约,还是加速上层接入与采用。这样能区分“局部功能优化”和“系统能力建设”,避免在一个版本里互相挤压。

2)按理念看:每一层的做法是否符合该层原则?我现在会特别警惕“在错误的层解决问题”。比如:本该在平台层解决的治理问题,不下沉成单点业务逻辑;本该稳定的契约层,不被展示层需求反向牵着改;本该快速试验的交付层,不偷偷承载长期架构责任。

短期看都能跑,长期看全是账。

这就是我理解的“层理念对齐”:不是只有一张分层图,而是让每次迭代都能检查——我们这次的方案有没有破坏分层的初衷。

这套方法我还在练,远没到成熟阶段,也还没有拿到很漂亮的结果。但它已经帮我解决了一个关键问题:以前我总觉得哪里都在出问题,只能靠更努力去扛;现在至少我开始能判断——这是执行问题,还是边界问题;是排期问题,还是演进问题。

这对我来说很关键。因为一旦分不清层级,人就会陷入一个循环:越努力越累,越累越盯执行,越盯执行越看不到根因。

对我来说,这就是产品经理在研发管理上的进阶起点:从“项目推进者”,慢慢转向“系统经营者”。
林俊旸的离职给了这么多媒体人素材。大量AI生成的文章、PPT转文章、都在总结网上已有的内容,仿佛不就此写点啥,就会fomo
拼多多AI全面出击?多多果园笑了

前两天看到一篇题为《拼多多自研AI全面出击,涵盖社交、互动剧和电商服务等C端场景》的文章。

作为一名pdd的股东,光看这标题确实容易让人心潮澎湃,又是切入社交,又是搞互动剧,这是要脚踢腾讯,拳打字节了吗?

但如果剥开宏大的标题,亲自去应用里体验一下这些具体的AI功能,你就会发现远没有那么夸张。

这所谓的“全面出击”,绝大部分其实都只是“多多果园”里的一些功能拓展。说白了,拼多多不过是利用AI技术来丰富用户在果园里的游戏体验,提升一波购物转化率。

1、所谓的ai互动剧

2、所谓的ai试衣间

3、ai社交没有灰度到我,就不贴图了。

不过,透过这些产品动作,我们也能看出来拼多多对待AI的态度。

技术本身并不直接创造用户价值,必须找到合适的用户场景,匹配上用户的需求,才能转化成用户价值。

对比很多电商,因为技术焦虑,一厢情愿的推各种ai搜索,生硬的植入各种机器人。

我反而认同拼多多的克制,永远不要背离用户的需求,不要瞎折腾。
腾讯Pony今年1月底在年会上的分享,没想到后来果然搞砸了。

不知道内部的反思,现在进展到哪里了。
【商业谈判六大要点】

@https1024
Back to Top