互联网从业者专属
内容多为技术、产品、设计、运营等不同话题内容;
目标人群为程序员、设计师、产品经理、运营管理等不同职能。
投稿/合作: @inside1024_bot


内容来源网络
从今天送达外卖的速度知道,外卖大战远没有结束。

每个春节都是令人印象深刻的
运营必须要掌握的五大核心能力 1. 数据处理能力:别让数字吓到你,它是你的“侦探眼”运营的核心就是玩数据!从访客量(UV)到转化率、平均订单价,别觉得复杂,学会用Excel做日报、周报,就能从数据里挖出问题。数据处理的魅力在于培养逻辑思维和全局观,让你看到隐藏的机会。
2. 文案策划能力:好产品需要“好故事”来卖
电商不缺货,缺的是会表达的人。文案要有趣好记,还得站在客户角度。用FAB法则:功能+优势+益处。优质文案能放大产品价值,避免平庸表达拉低吸引力。简单练习:每周写3个文案,A/B测试下哪版更受欢迎~
3. 审美把控能力:不会设计,也要会“挑”好图
视觉是电商的第一关!你不需当设计师,但得会判断图的好坏。结合数据(如直通车测试),知道客户爱看啥。审美把控的精髓在于平衡感性和理性。
4. 市场分析能力:知己知彼,店铺才能长胜
市场每天在变,运营要像船长一样掌舵。分析竞品和趋势,提升流量、转化、订单价。“知己知彼,百战不殆”就是这个道理。工具推荐:生意参谋,每周扫一眼市场,就不会落后啦!
5. 产品升级能力:好货要跟上时代,别被淘汰
基于市场反馈,指导产品迭代。消费者需求变了,产品就得升级。好产品是动态的,不断适应变化才能不被淘汰。记住:升级不是乱改,得听市场声音,和供应链聊聊就行。## #

@https1024
Manus 很棒,云自动化确实很棒。
🦞让我第一感觉 我的电脑是"活的"
???????
???????
我该如何传递我的这种感受。。
不止是兴奋???
可能是害怕????
多邻国真厉害,坐高铁本来想着打卡十分钟把药水用完就开始看小说,结果一茬一茬地给我送药水,搞得我全程一个半小时都在学🙂‍↔️
#出海运营秘籍👉@yunying23

我发现我搭建一个长期工具的步骤基本集中在做这几件事上:

比如我要做一个可视化复盘工具,首先我不会对它定义,而是先想自己想用它解决哪些长期困扰我的问题,但可能初期有多问题,就会先搁置,不分类;

再把想做的工具再分成四类,去找市面上的成熟工具:
1. 可视化
2. 复盘
3. 非可视化
4. 纯笔记记录
把四者进行关联组合,1和2组合,得到新问题:有没有可视化的复盘工具?1-4/2-3再组合

按以上案例搜寻,就能得到一个四宫格矩阵,把找到的工具放进去,从横向和纵向分别去分析,这些工具的共同点是什么?都解决哪些问题?特别突出的产品优势在哪?

我基本是在这一步进行延展的~确定自己需求的边界在哪

到了第三步其实挖掘相对的本质(本质是挖不完的),通过工具-功能-状态-需求找到一个自我的平衡点,然后再开始把我以上得到的信息开始输入,它负责code 我负责vibe

看着实时产出,还是蛮有成就感的
电商数据分析的底层逻辑 电商数据分析的底层逻辑,其实就像“给店铺做体检”一样。它通过观察数据→发现问题→对症下药→验证效果的循环,用数据当放大镜,找到问题关键点;做好店铺基础内容,逐步放大体量,用小成本的测试优化是中小卖家的最佳选择。

@https1024
😄 😝🤪😛😝 🤪 😎🤓🥸🥳🤩

😗😞😫G7新春盛典隆重开启,多重豪礼回馈,诚邀全体用户共享新春红利

⚡️ 独乐乐不如众乐乐,去年99万U红包被疯抢一空,今年全面升级,红包总额飙升至☺️🥲😁😃😃😃😃😀人人可参与,福利更直接,惊喜更实在!

⚡️连续十六天狂欢惊喜不断
⚡️金额再升级,新春红包雨总额高达 ☺️🥲😁😃😃😃😃😀

😖活动时间:除夕夜至元宵节,全天24小时随时开抢!

😃狂欢力度: 每日 😁😃😃😃😃😀准时发送。

😃 新春就来G7抢现金红包,迎开门红,让新一年势不可挡。

😐 立即关注 G7 官方频道:G7COM888
第一时间掌握新春狂欢红包雨最新动态

😐 官方信息入口:
😄😎😇😄😄G7COM888
😄😗🥳🙃🙂‍↔️@G7COMBOT
😄😎😇😇🙂@G7COMKF
😄😎😇😇🤨 G73333.TOP


😊😄🙁😖百亿资金实力保障|打造高端体验平台|为赢家而生
opus-4.6 已经被 5.3-codex 在代码能力上完成超越了,而且超越的非常明显,以至于我直接让 codex 写好代码案例再给 opus 参照,才能让 opus 继续下去。
codex 给我一种竞赛出身大厂程序员的感觉,相比之下,claude code 更像是一个创业早期的多面手 cto。
不要对互联网上的任何人任何事过度理想化

@https1024
🏆 Y3国际 😀😀😀😀😀😀😀😀😀😀😀😀
🔤3️⃣🔤🔤🔤🔤 #Y3 国际 耗资百亿打造全网最权威综合😃
😘 全网广告费每月投入高达500万😃+,#Y3国际 无处不在

➡️ 2025年12月份,大玩家 赌神附体,狂揽一个亿,可自行验证

😘 #电子真人0审核包出款#反水无上限
😘 #巨额无忧,每日提款不限额度不限次数
😘😛☺️ 😙😏 存取款秒到账、方便快捷
😘#不限ip#免实名,无需绑手机号信息安全有保障

😘Y3 国际 全站封神榜:
➡️8月13号 神秘玩家仅用300u爆奖140万u,成功提款1088888u
➡️8月16号 反水1700u仅用80u爆奖54万u,成功提款60万u
➡️10月10号 大哥在PG麻将胡了爆奖260万u,成功提款210万u
➡️12月6号 神秘盘总PA真人豪赢400万u,成功提款370万u

😘😘 😘😘 😘😘 😘😘 😘😘 😘😘 😘😘
😘#反水无上限 日提无上限 日出千万🔤
😘每日存款彩金每日送,每笔存款加赠 1️⃣🔤

❤️ 官网注册链接: y3867.com

💖 Y3国际专属客服:@Y3VIP8888
➡️ 双向用户点击: @Y3VIP777_bot
😘更多优惠活动关注福利频道: @Y3VIP678
😂😂😂😂😂😂😂😂 ⚡️⚡️⚡️⚡️⚡️⚡️⚡️⚡️⚡️⚡️
#182体育 豪礼大放送、#高端嫩模、劳力士手表、奔驰E300等大礼等你来豪夺 首存日存彩金送不停

❤️❤️ ❤️❤️ ❤️❤️ ❤️❤️ ❤️❤️ ❤️❤️ ❤️❤️

🏆182体育 封神榜🏆
➡️ 12月14号神秘盘总pp电子极速糖果直接炸150万成功提款142万
➡️ 12月26日实力大哥PA真人豪赢170万成功提款163万
➡️ 1月7号神秘大哥PG麻将胡了直接爆120万成功提款117万

😀😀平台公平、公正、公开,信誉第一、服务第一
😀😀免实名 不限ip 无需绑定手机号码和银行卡
😀😀u存u提 每日提款无上限 资金保障、大额无忧
😀😀平台支持❤️❤️ ❤️❤️ ❤️❤️ ❤️❤️ 以及多种电子钱包存取款 大额出款无忧 (您的最佳选择,欢迎体验)

🎖每日存款彩金每日送,每笔存款加赠
🔤1️⃣
🎖182 体育 #电子 #真人 #0审核包出款 日出亿U

😂😂😂😂🔤 1820036.com

🍎专属VIP客服: @vipkf_182ty8
➡️ 双向用户点击: @vipkf_182ty2_bot
🍉 吃瓜搞笑:@chiguagaoxiaoxinwen
😘更多优惠活动关注福利频道: @vip182ty888
😒😒☺️😘😕😚😄😄😚😚🥲😌😌😆😋
Media is too big
VIEW IN TELEGRAM
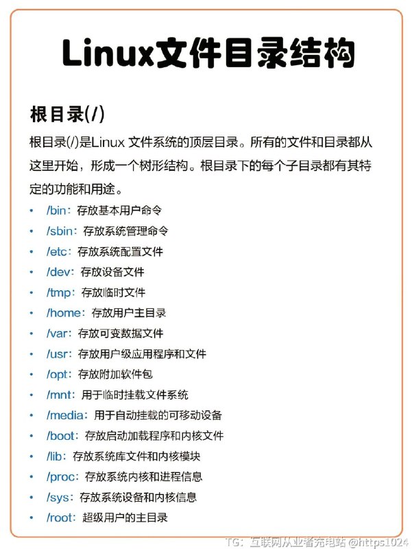
【Linux目录结构大揭秘,新手必看
宝子们💕,今天来给大家分享一下Linux目录结构,这对于新手来说真的超重要,搞懂了这些,操作Linux系统就轻松多了!
Linux的目录结构就像一个大树🌲,根目录/是树根,其他目录都是从这里延伸出来的。每个目录都有自己的作用,比如/bin是存放系统命令的地方,/etc是存放配置文件的地方,/home是用户自己的家目录,/usr是存放用户程序的地方,/var是存放日志文件的地方。
这些目录就像是系统的小管家,帮我们把文件和程序都安排得明明白白。搞懂了这些,就能在Linux的世界里畅行无阻啦。
家人们,赶紧收藏起来,有空多看看,多熟悉熟悉,相信你很快就能成为Linux小能手💪
        

@https1024
Back to Top