互联网从业者专属
内容多为技术、产品、设计、运营等不同话题内容;
目标人群为程序员、设计师、产品经理、运营管理等不同职能。
投稿/合作: @inside1024_bot


内容来源网络
我一直很好奇一个问题:移动互联网时代,那些 0 到 1 做出好产品的人,到底是靠朴素直觉,还是靠深刻洞察?

说实话,我自己过去做过一些数据很好的产品,当时并没有想得特别深,很多时候就是凭感觉先做了,做完才发现怎么突然火了。

产品一旦爆了,人会立刻被推着走。需求、增长、协同、舆论全压上来,根本没有时间停下来思考“我们到底做对了什么”。等这波忙完,才开始复盘:到底是产品能力、分发命中、时机红利,还是几者叠加。

很多人把这段经历理解成“运气好”,但我现在越来越觉得,不是这么简单。很多判断当时其实已经有了,只是没被说清楚、没被结构化。做的时候靠直觉,复盘的时候才把直觉变成认知。
#出海运营秘籍👉@yunying23

一个巧劲:

最近运营来跟我说,这个做不了。

我说我帮你做呗。把资料发给我。

然后就被干完了。
阿里挽留不了林俊旸,就像我挽留不了前女友

早上读吴妈的全员信,越读越有一种“分手信”的感觉……

其实也没什么好遗憾的了😮‍💨
这不是因为谁做错了什么,而是因为双方成长的速度和方向,在某一个节点上彻底岔开了

阿里选择了商业,选择了控制,选择了大兵团作战
没了林俊旸,可能会痛一阵子,开源社区可能会骂一阵子

俊旸选择了技术,选择了自由,选择了个人理想
这符合他的本心,更是一种解脱
离开这个控制欲极强的豪门,他会飞得更高

双方在 Qwen 最辉煌的时刻分道扬镳,虽然令人唏嘘,但也算是一种成全

既然破镜没法重圆,那就各自安好[合十]

PS:还是有很多值得解读的事情:
比如为什么范禹会出现在基础模型支持小组里?
比如是谁主持里那场发生在昨天的“最后的挽留谈判”?
比如双方核心的分歧是什么?
阿里大意失“靖舟”

一个人才,36小时内流失了,有点可惜
开源一个🦞openclaw的微信插件,非hook或者模拟协议方案,快捷键模拟人类操作,所以会稳定一些

因为平常用微信比较多,让Opus写了一个,一开始是自用的,很粗糙,给大家抛砖引玉一下🤣

https://github.com/ahaduoduoduo/openclaw-wechat-plugin
#出海运营秘籍👉@yunying23

最近有关注我公众号的朋友来和我交流,说我的文章数据很好,问我有什么起号的方法。

首先我想说,我没有起号。

我这个公众号不是新号,2015年就注册了,之前10年都是佛系更新,直到去年才开始把“写公众号”当一件正经的事来做&研究。

公众号平台确实对新号有流量扶持,但我没有享受到。

换个角度说,即使是你的号是老号,也不影响数据表现。

那怎么提升公众号文章的数据表现?

分享我的4个实操经验:

1. 选题很重要

一篇文章阅读量高不高,60-70%取决于选题。

我有一个列表,记录了我日常自己浏览公众号推荐文章时收集的阅读量高的文章选题。

然后,我会结合自己最近的思考和想要表达的内容,找对应的选题来写自己的文章。

2. 坚持稳定更新

相比于内容质量,坚持稳定更新更为重要。

我是从去年9月开始稳定更新的,现在的更新频率是每周2-3篇,并没有日更。

但只要稳定更新,平台就会认为你是个活跃账号,就会有流量倾斜。

而且你的关注者也会对你的公众号形成阅读习惯,这也能进一步提高你的阅读量。

3. 每篇文章解决一个问题,让读者带走一些东西

阅读量高可能只说明你的选题是大家所关心的问题,所以愿意点进来看。

点赞、转发、推荐数据好才真正说明你的文章内容被读者认可。

这对于你建立个人品牌、提升你在读者心中的专业度非常重要,也是你通过创作进行商业化的基础。

不需要把“解决问题”想得特别复杂,不用非得是特别具体的实操指南。

提出一个打破常规认知的观点,提供一个看待问题的全新视角等等,这些都能帮读者“解决问题”。

只要读者读了你的文章,能够带走一些新的东西,就会愿意点赞、转发、推荐。

4. 找到你喜欢并且数据好的文章,用AI进行分析

分析内容包括:

- 文章的整体结构
- 每一部分的结构
- 每一部分的核心观点
- 维持读者注意力的心理策略

然后,给AI一个你想要写的选题,让它帮你按照上面的分析输出新文章的大纲。

按照大纲进行写作。

///

你需要一篇一篇地写,然后发布。

根据反馈的数据,一篇一篇地迭代、迭代、再迭代。

你会发现:随着你不断地写,你的对所写事物的认知会越来越深,写作技能会越来越强,你的文章数据自然而然也会随之越来越好。
【一张图讲清楚新媒体运营工作SOP全流程】

@https1024
#出海运营秘籍👉@yunying23

25年是我商业意识迭代最快的一年

1月和实体企业合作电商 三个月从0-1做出百万销售
2月开始做求职赛道的公众号,半年又涨粉近3万
6月开始第一次做高单价,七八月变现了17万
11月做IP孵化,三个月成交了60万

是一个特别典型的从低谷一步步走出来,然后坚定自己商业模式,又持续扩大的过程。

这其中,
花了1万学销售,除了技巧,对我最多的启发其实是敢于营销直面市场的心态
花了1万学直播,除了套路,对我最大的启发其实是文本的把控和内容的高效利用
花了5万买资源,
花了20万买商业模式升级
花了1万学AI

从对某一点的内耗,到能够跳出单点站在更高的面、体上看问题,
从对自己能力的疑惑,到全力以赴后的自信

商业模式升级,一定是先看到,再相信,再执行,再有反馈,再确信
有些人的人生高光可能就是在字节工作
隔壁组一个投放总监吧,都在我们公司一年多了
还天天背着字节的周年包(那个银色款)
偶尔穿字节的文化衫
几乎每天,都在提字节怎么怎么样
刚刚又在说“有一年,字节周年庆”
这么爱怎么不留在那呢...........
1. 📢 草台班子世界
社会观察、奇闻视频、突发事件和生活短片。

2. 📢 沙雕日常图鉴
分享沙雕、尬图等,

3. 📢 AI探索指南
关于DeepSeek、ChatGPT、Bard等人工智能、思维方式、知识拓展,能力提升等。

4. 📢 你不知道的内幕消息
一些你不知道的内幕消息,最新资讯、大公司负面、时政财经、网友发布等高质量消息。

5. 📢 互联网从业者充电站
互联网从业者专属
内容多为技术、产品、设计、运营等不同话题内容;

6. 📢 出海🚢&自媒体运营秘籍
分享出海经验、赚美金、运营技巧、小红书运营、网赚项目等。

7. 📢 中年人生存报告
关于职场、生活、创业、30+、失业等一些记录

8. 📢 金融·投资·Web3加密货币·美股
Web3加密市场、美股、金融投资,理财,金融知识;

9. 📢 你不知道的冷知识
有趣的、无趣的、有用的、没用的知识

10. 📢 优质信息收藏夹
优质软件/插件/网站等分享。好玩的、好用的数字产品分享。
YC 教你获取第一批付费客户,Chris(@chrispisarski) 精炼到了 10 点经验

我看完的感受是 创业初期,获客别无他法。创始人必须亲自上阵,用最笨的手动方式,在大量被拒绝中筛选出愿意付费的早期用户。

👉 详情如下:

1️⃣ 创始人必须亲自做销售:早期销售不能外包,也不能马上招销售团队。
你必须亲自上阵,才能深刻理解客户的问题。因为产品初期一定不完美,只有创始人的热情才能把这个“半成品”推销出去。

2️⃣ 手动招募客户,做那些无法规模化的事。
Brex(美国金融科技公司)的创始人们就是在 YC 创业营期间签下了第一批10个客户。

3️⃣ 冷邮件要简洁:就用纯文本,别用花哨的排版和 HTML,把邮件控制得非常简短(最多 6-8 句话)。
要展示 social proof(用户好评),避免使用专业术语,并且明确邀请对方试用产品或通话。

4️⃣ 从目标倒推行动。
比如 如果你需要 2 个客户,不能只联系 10 个人。很可能需要发 500 封邮件,才能换来 250 次打开、20 个回复、10 次产品演示,最终拿到2个客户。

5️⃣ 大多数人会无视你。
主动 outreach 本质上是个数字游戏,目的是从大部分人里筛选出那些愿意尝试新产品的“早期采用者”。

6️⃣ 从最容易的目标开始:
一开始别试图把产品卖给那些流程繁琐的大企业。可以先卖给决策链路短的初创公司、你人脉圈里的人,或者以前的同事。先摘“低垂的果实”。

7️⃣ 快速放弃无效线索:
如果潜在客户一直拖着你不给明确答复,或者他们没有预算,那就立刻放手。把你有限的时间只集中在那些最可能成交的人身上。

8️⃣ 立即收费(别搞免费试用):
尤其是对于 B2B 业务来说,不付费就不算真正的客户。避免免费试用,可以提供退款保证或按月随时取消的选项。定价能验证你是否真的在解决一个实际问题。YC 里几乎每一家公司都有真实的收入。很多人可能不敢这么做,但是一定要抵制那种为了换取“反馈”而免费赠送产品的诱惑。

9️⃣ 用 CRM(客户关系管理系统)追踪数据:
别靠猜来判断销售是否有效。使用像 CrustData 或 Apollo 这样的数据提供商来获取潜在客户,并追踪每个环节的转化率。如果客户数是 0,数据会告诉你问题出在邮件标题上(影响打开率),还是你的推销话术上(影响演示到成交的转化率)。

🔟 别忘了手动引导客户:
成交不是终点,你需要手动引导早期客户,确保他们真正用起了产品。如果跳过这一步,早期的客户流失率会很高,因为初期的产品本身就不太好上手。
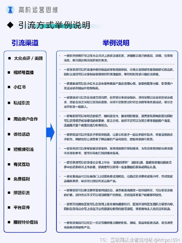
【实体门店如何打造爆款内容?如何引流?】
通过整合线上线下多种渠道,并充分考虑目标客户群体的特点,实体店能够更精准地制定营销策略,打造爆款引流,提升店铺的知名度、客流量与销售额,实现可持续发展。
1️⃣线上渠道的全面覆盖
知名电商平台(如大众点评、美团)
- 精心打造店铺页面,全面展示实体店信息。
- 利用平台功能,如团购、优惠券等,吸引消费者下单。像美容美发店推出团购套餐,吸引周边居民购买体验。
社交媒体平台(小红书、D*y等)
- 小红书:以女性用户为主,打造独特人设,发布产品推荐、使用心得、店铺探店等高质量图文内容。
- Dy:制作有趣、有价值的短视频,如产品展示、店铺日常、创意视频等。服装店发布时尚穿搭短视频,展示新款服装搭配效果,借助平台算法精准触达潜在客户。
视频号直播
- 开展探店直播,让观众身临其境感受店铺氛围与产品特色。
- 进行知识分享直播,围绕行业知识、产品使用技巧等,为观众提供价值,增加信任与好感。如电子产品店分享产品使用技巧与维护知识。
私域流量池(公zh、私域群等)
- 导入客户至私域,定期推送内容,如新品信息、优惠活动、行业资讯等。母婴店在微信群分享育儿知识、新品及会员专属福利,增强客户粘性与忠诚度。
- 开展互动活动,如线上问答、抽奖等,提高客户参与度,促进客户复购与口碑传播。
2️⃣线下渠道的有效利用
体验活动
- 举办新产品试用活动,让客户亲身体验产品性能与优势。例如电子产品店举办新品手机试用会,客户可现场体验新功能。
- 开展特色项目体验,如健身房的免费体验课程,让潜在客户感受健身环境与课程质量,吸引其成为会员。
周边商户合作
- 共同策划推广活动,实现客户资源共享。如商场内餐厅与电影院合作,推出观影套餐,消费满额送电影票,观影后凭票根享餐厅折扣,互利共赢。
- 联合举办促销活动,如节假日期间,多家商户联合推出满减、赠品等活动,吸引更多消费者。
限时特价促销
- 在节假日、店庆等特殊节点,推出限时特价商品或服务。超市在春节推出年货限时特价促销,通过海报、传单、店内广播等宣传,吸引周边居民采购。

@https1024
Back to Top